Diodes Incorporated AP64352Q Switching Voltage Regulator
Diodes Incorporated AP64352Q Switching Voltage Regulator is an automotive-compliant synchronous buck converter with a wide input voltage range of 3.8V to 40V. This switching voltage regulator integrates a 75mΩ high-side power MOSFET and a 45mΩ low-side power MOSFET to provide high-efficiency step-down DC-DC conversion. The AP64352Q regulator offers 100kHz to 2.2MHz programmable switching frequency, 100kHz to 2.2MHz external clock synchronization, programmable soft-start time, and Frequency Spread Spectrum (FSS). This regulator provides 3.5A continuous output current and various protection circuitry, including Undervoltage Lockout (UVLO), Output Overvoltage Protection (OVP), cycle-by-cycle peak current limit, and thermal shutdown. The AP64352Q regulator is AEC-Q100 qualified and RoHS compliant. Typical applications include 12V automotive power systems, automotive infotainment, automotive instrument clusters, automotive telematics, and advanced driver assistance systems.Features
- AEC-Q100 qualified with the following results
- -40°C to +125°C TA range device temperature grade 1
- Device HBM ESD classification level H2
- Device CDM ESD classification level C5
- 3.8V to 40V input voltage range
- 3.5A continuous output current
- 22µA low quiescent current (pulse frequency modulation)
- 100kHz to 2.2MHz programmable switching frequency
- 100kHz to 2.2MHz external clock synchronization
- Programmable soft-start time
- Up to 85% efficiency at 5mA light load
- Proprietary gate driver design for best EMI reduction
- Frequency Spread Spectrum (FSS) to reduce EMI
- Low-Dropout (LDO) mode
- Precision enable threshold to adjust UVLO
- Protection circuitry
- Undervoltage Lockout (UVLO)
- Output Overvoltage Protection (OVP)
- Cycle-by-cycle peak current limit
- Thermal shutdown
- Totally Lead-free and fully RoHS compliant
- Halogen and Antimony free
Applications
- 12V automotive power systems
- Automotive infotainment
- Automotive instrument clusters
- Automotive telematics
- Advanced driver assistance systems
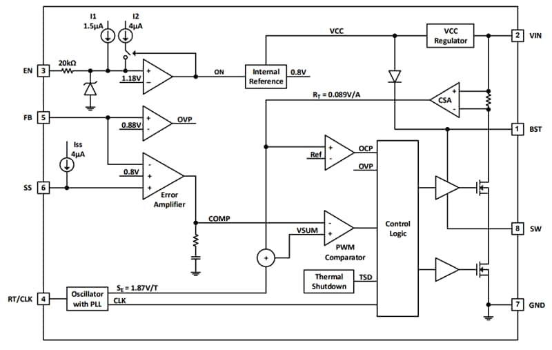
Functional Block Diagram
Typical Application Circuit
Efficiency vs Output Current
Đã phát hành: 2020-07-09
| Đã cập nhật: 2024-08-05
