Diodes Incorporated AL1666 LED Driver-Controller
Diodes Incorporated AL1666 LED Driver-Controller is a universal high-current precision, single-stage fly-back, and buck-boost controller. This LED controller features a Primary-Side Regulation (PSR) control method and provides Constant Current (CC) regulation without an optocoupler and secondary control circuitry. The AL1666 LED driver controller operates at Broadcom SoC channel (BCM) mode and provides suitable EMI, efficiency, and high PF with low THD. This controller features an 85VAC to 305VAC wide input voltage range and is available in the SO8 package. The AL1666 LED controller operates at 0V to 2.4V DC signal in analog dimming mode and PWM-to-DC mode with a dimming range from 1% to 100%.Features
- Primary side regulation without optocoupler
- Valley switching for low switching loss
- Support analog and PWM-to-DC dimming
- 1% to 100% analog/PWM-to-DC dimming range
- 0.4V ±1.5% tight CS reference voltage
- High PF >0.9 and low THD <20%
- High efficiency
- Tight LED current variation range
- ±2% (90VAC to 305VAC) LED current line regulation
- ±2% full load to half load LED current load regulation
- Internal protections
- Under Voltage Lock Out (UVLO)
- Output Over Voltage Protection (OVP)
- Output Short Protection (OSP)
- Over Current Protection (OCP)
- Winding Short Circuit Protection
- Secondary Diode Short Protection
- Internal Thermal fold-back Protection (TFP)
- Over Temperature Protection (OTP)
Applications
- LED driver up to 100W
- Dimmable LED lighting luminaires
- Commercial LED lighting fixtures
- Industrial LED lighting
- Mid-power LED drivers
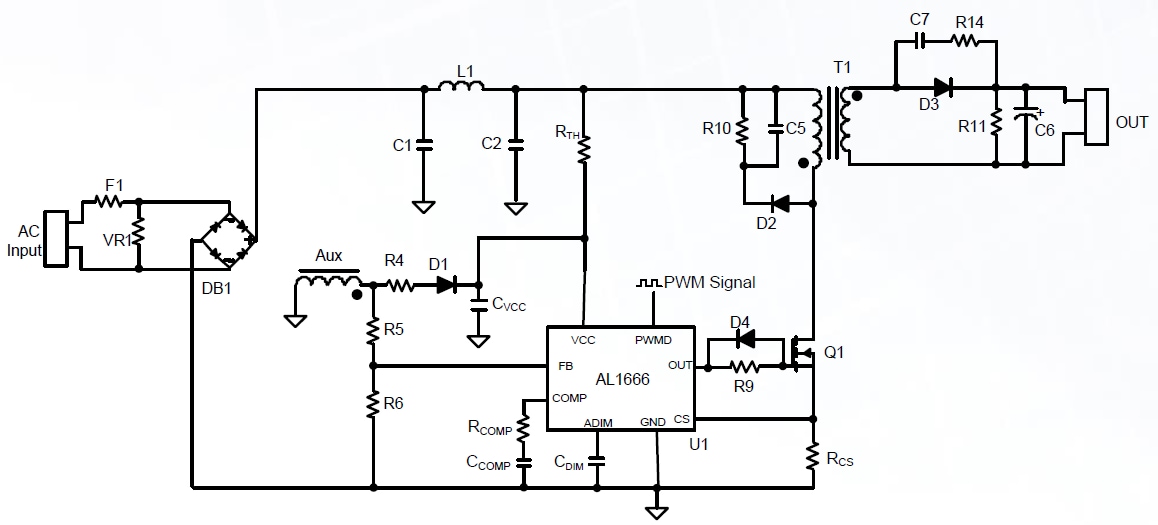
Typical Application Circuit
Đã phát hành: 2020-04-09
| Đã cập nhật: 2024-07-30
