Diodes Incorporated AP64060TQ Synchronous Buck Converter
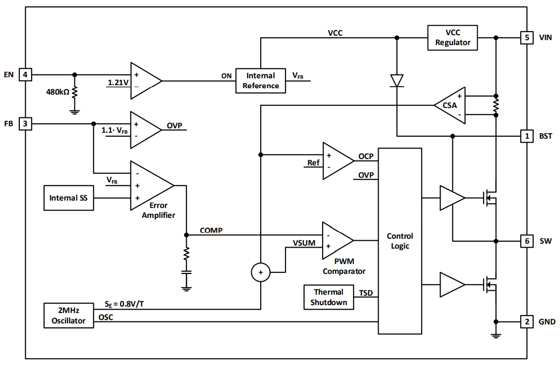
Diodes Incorporated AP64060TQ Synchronous Buck Converter fully integrates a 600mΩ high-side and a 300mΩ low-side power MOSFET to provide high-efficiency step-down DC-DC conversion. This converter offers a 600mA continuous output current and operates at a 4.5V to 40V input voltage range. The AP64060TQ synchronous buck converter is designed for automotive and industrial applications requiring high efficiency and low EMI. This converter features less than 0.1% output ripple at 12V, 90μA low quiescent current, 2.2MHz switching frequency, and protection circuitry. This converter supports Pulse Frequency Modulation (PFM) and a proprietary gate driver design for the best EMI reduction. The AP64060TQ synchronous converter is ideal for automotive, eMeter, white goods, small house appliances, and general-purpose point-of-load applications.Features
- AEC-Q100 qualified with the following results
- Device Temperature Grade 1 of -40°C to 125°C (TA) range
- Device HBM ESD classification level H2
- Device CDM ESD classification level C5
- 4.5V to 40V input voltage range (VIN)
- 600mA continuous output current
- Less than 0.1% output ripple at 12V
- Supports Pulse Frequency Modulation (PFM)
- 90µA low quiescent current (PFM)
- 2.2MHz switching frequency
- Proprietary gate driver design for best EMI reduction
- Precision enables the threshold to adjust UVLO
- Protection circuitry
- Undervoltage Lockout (UVLO)
- Output Overvoltage Protection (OVP)
- Cycle-by-cycle peak current limit
- Thermal shutdown
Applications
- 5V, 12V, and 24V distributed power bus supplies
- White goods and small home appliances
- FPGA, DSP, and ASIC supplies
- eMeter
- Automotives
- General-purpose point of loads
Application Circuit
Block Diagram
Đã phát hành: 2025-08-21
| Đã cập nhật: 2025-10-10
