Diodes Incorporated AS333x Micropower CMOS Op Amplifiers
Diodes Incorporated AS333x Micropower CMOS Operational Amplifiers implement a chopping stabilization technique. The design eliminates 1/f noise and cross-over distortion in most RRIO amplifiers. The AS333x RRIO amplifier (rail-to-rail input and output) features maximum output voltage swing capability and an extended 100mV common-mode voltage beyond the supply rail. The devices are fully specified to operate from 1.6V to 5.0V single supply or ±0.8V and ±2.5V dual supply applications.The Diodes Incorporated AS333x micropower CMOS operational amplifiers offer a good speed/power consumption ratio with 350kHz gain bandwidth while consuming only 17μA quiescent current. Utilizing the low input offset voltage of 8μV and zero-drift offset voltage of 0.02μV/°C, the device is ideal for applications requiring precision, especially for low and high precision.
The AS333 is housed in SOT25 and SOT353 packages and specified for operation from -40°C to +125°C among all supply voltages. The wide temperature ranges and high ESD tolerance facilitate use in harsh applications.
Features
- 8μV (typical) low input offset voltage
- 0.02μV/°C (typical) zero drift
- 1.1μVPP, 0.01Hz to 10Hz noise
- 1.8V to 5.5V supply voltage
- Rail-to-rail input and output
- VCM of 100mV beyond supply rail at VCC = 1.8V to 5.5V
- Unity gain stability up to 200pF C-Load
- 350kHz gain bandwidth
- Low 17μA (typical) quiescent current
- 0.12V/μs (typical) slew rate
- -40°C to +125°C operation ambient temperature range
- ESD protection JESD 22, 4000V HBM (A114)
- SOT25 and SOT353 packages
- Totally lead-free and fully RoHS compliant
- Halogen and antimony-free “Green” device
Applications
- Battery-powered instruments
- Handheld test equipment
- Medical instrumentation
- Low voltage current sensing
- Sensor signal conditioning
- Sensors interface
- CO detectors, pressure sensors, smoke alarms, pulse blood oximeters, and glucose meters
Pin Assignments
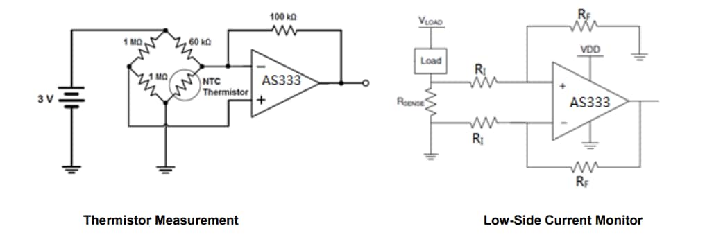
Typical Applications
Đã phát hành: 2023-06-26
| Đã cập nhật: 2023-08-21
