Infineon Technologies 2ED218x High-Current 650V Half-Bridge Gate Drivers
Infineon Technologies 2ED218x High-Current 650V Half-Bridge Gate Drivers feature silicon-on-insulator (SOI) technology and an integrated bootstrap diode (BSD) in a DSO-8 or DSO-14 package. The series combines high current with high speed to drive MOSFETs and IGBTs with typical 2.5A sink and source current. The high-voltage, level-shift SOI technology provides robustness to protect against negative transient voltage spikes and lowers level-shift power losses to minimize device-switching power dissipation. The advanced process allows monolithic high-voltage and low-voltage circuitry construction with technology-enhanced benefits. Infineon Technologies 2ED218x High-Current 650V Half-Bridge Gate Drivers offer ruggedness and noise immunity against negative transient voltages on the VS pin.Features
- Up to +650V operating voltage (VS node)
- 100V negative VS transient immunity
- Integrated ultra-fast, low-resistance BSD lowers BOM costs
- Floating channel designed for bootstrap operation
- 25V maximum supply voltage
- Independent undervoltage lockout (UVLO) for both channels
- High- and low-voltage pins separated for maximum creepage and clearance
- Separate logic and power ground
- 200ns propagation delay
- HIN, LIN input logic
- Logic operational up to -11V on VS pin
- Negative Voltage Tolerance On Inputs of –5V
- Floating channel can be used to drive N-channel MOSFET, SiC MOSFET, or IGBT in high-side configuration
Applications
- Motor control and drives
- Light electric vehicles (LEV)
- EV charging
- Battery formation
- Multicopters and drones
- Switched mode power supplies (SMPS)
- Uninterruptible power supplies (UPS)
- Power tools
- Service robots
- Home appliances
- LED lighting
Videos
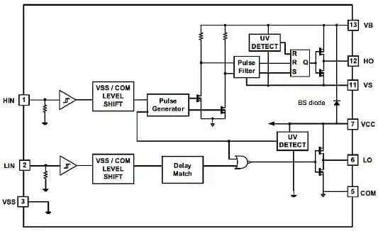
Block Diagram
Typical Application
Additional Resources
- Advantages of Infineon HVICs Based on SOI Technology
- HV Floating MOS-Gate Driver ICs
- IGBT Characteristics
- Gate Drive Characteristics and Requirements for HEXFET Power MOSFETs
- Use Gate Charge to Design the Gate Drive Circuit for Power MOSFETs and IGBTs
- EiceDRIVER IC Obtaining Information About Junction Temperature
- EiceDRIVER External Booster for Driver IC
- Using Monolithic High Voltage Gate Drivers
- Managing Transients in Control IC Driven Power Stages
- Using Standard Control ICs to Generate Negative Gate Bias for MOSFETs and IGBTs
- Infineon Power and Sensing Selection Guide
Đã phát hành: 2019-12-03
| Đã cập nhật: 2025-04-15
