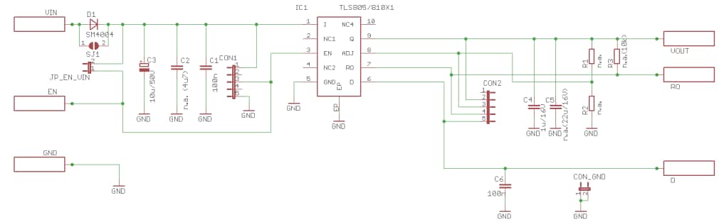
Infineon Technologies TLS805B1LDV50 Demo Board
Infineon Technologies TLS805B1LDV50 Demo Board is designed to evaluate TLS805B1LD, a low dropout linear voltage regulator with a wide input voltage range of 2.75V to 42V. This device with 5.5μA ultra-low quiescent current is suitable for automotive or any other supply systems connected permanently to the battery. Infineon TLS805B1LD regulator is the fixed 5V output version with an accuracy of 2%. The TLS805B1LDV50 demo board features a low dropout voltage of 100mV when the output current is 50mA. This demo board is suitable for supplying automotive systems operating during cranking conditions.Features
- Evaluates TLS805B1LD
- 5.5μA ultra-low quiescent current
- 2.75V to 42V wide input voltage range
- Up to 50mA output current capacity
- <1μA off mode current
- 100mV (typical) @ 50mA low drop out voltage
- Output current limit protection
- Overtemperature shutdown
- Wide temperature range
- On/Off Enable
- PG-TSON-10 package
- Green product (RoHS compliant)
- AEC qualified
Block Diagram
Schematic
Additional Resouce
Đã phát hành: 2019-12-16
| Đã cập nhật: 2024-01-22
