Infineon Technologies TLS835D2ELVSE Demo Board
Infineon Technologies TLS835D2ELVSE Demo Board evaluates Infineon's latest high-performance automotive LDOs with the ultra-low quiescent current. This demo board allows for an easy plug-and-play solution to evaluate the Infineon TLS835D2 regulator with all necessary external components already mounted on the board. The device is designed for all electronic control units (ECUs) connected to the battery within an automotive application, specifically body control modules and HVAC that need a reset and an enable feature. The TLS835D2ELVSE demo board is ideally used in automotive general ECUs, secondary supply in ECUs, dashboard, cluster, and climate control applications.Features
- Evaluates TLS835D2
- Plug-and-play evaluation capability
- Easy verification and configuration
- Delayed reset at power-on
- Selectable output voltage between 3.3V and 5V without the use of external components
- Adjustable reset threshold down to 2V
- Enable, over-temperature shutdown, and output current limitation
- Save design time
- AEC-Q100 qualified
Applications
- Automotive general ECUs
- Secondary supplies in ECUs
- Dashboard, cluster, and climate control
Block Diagram
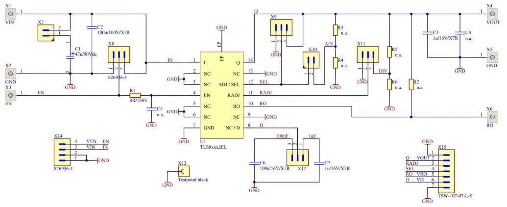
Schematic
Additional Resource
Đã phát hành: 2019-12-17
| Đã cập nhật: 2024-01-19
