MACOM MAAP-01132X Power Amplifiers
MACOM MAAP-01132X Power Amplifiers are 0.25W and 1W distributed power amplifiers housed in lead-free 5mm 32-lead AQFN packages. The MACOM MAAP-01132X features performance and versatility with exceptional capabilities. The devices operate seamlessly from DC to an impressive 22GHz or 27GHz and deliver 13.5dB or 18dB of linear gain. Thanks to its fully matched design, the MAAP-01132x ensures a flawless connection across the entire frequency spectrum.Features
- MAAP-011324
- 18.0dB high gain
- 25.5dBm P1dB
- 27dBm P3dB
- 34.5dBm output IP3
- VDD = 8V bias voltage
- IDSQ = 220mA bias current
- MAAP-011327
- Positive gain slope
- 13.5dB @ 18GHz high gain
- 28.5dBm @ 18GHz P1dB
- 30.5dBm @ 18GHz PSAT
- 47dBm @ 18GHz output IP3
- VDD = 10V bias voltage
- IDSQ = 500mA bias current
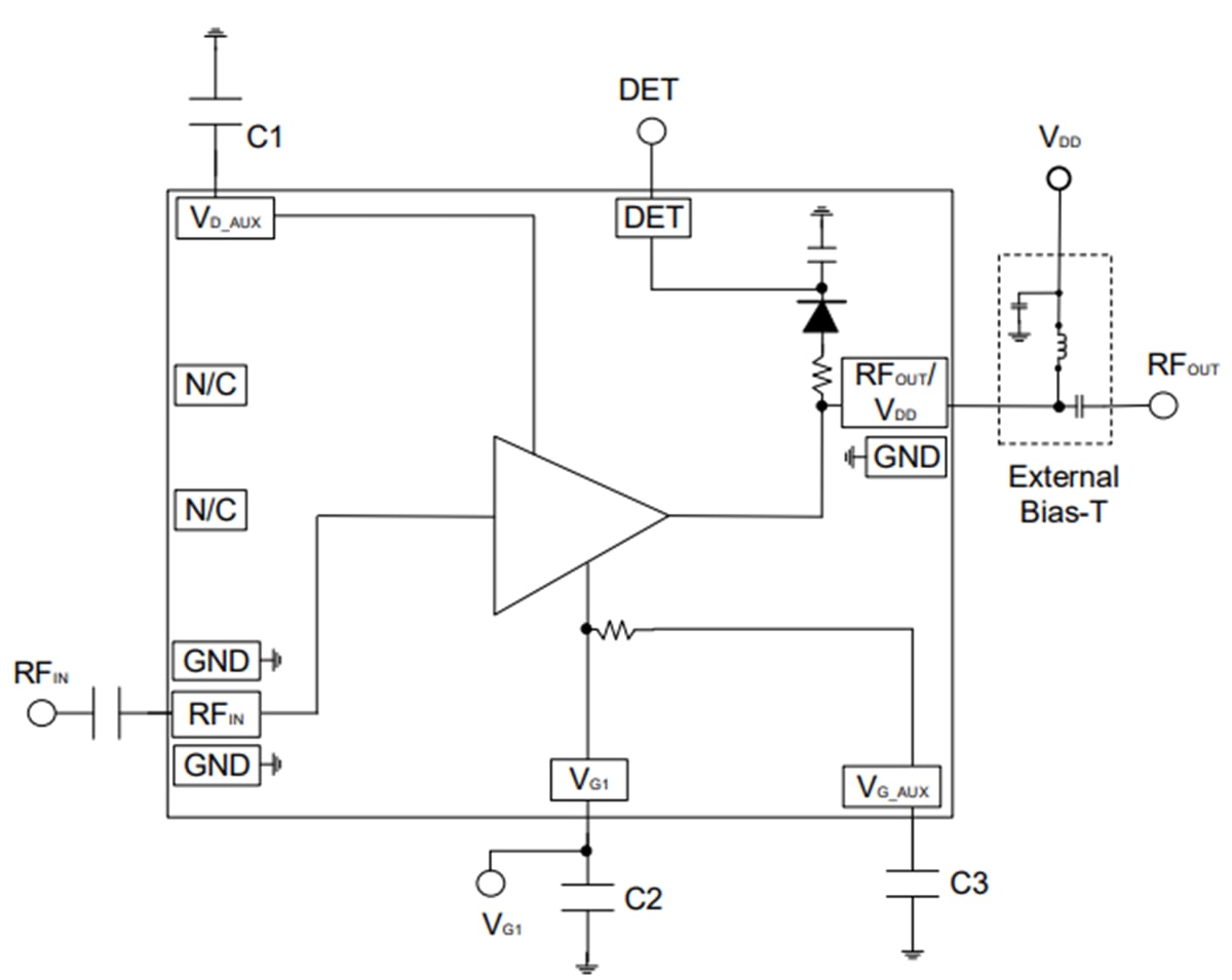
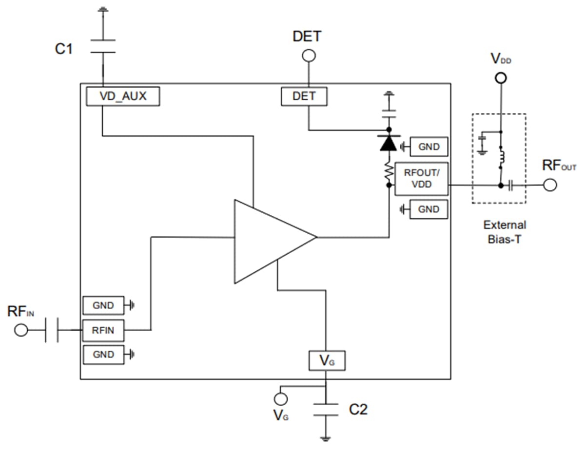
- 50Ω matched input/output
- Temperature-compensated output power detector
- Lead-free 5mm 32-lead AQFN package
- RoHS compliant
Applications
- Test and measurement
- EW
- ECM
- Rada
View Results ( 2 ) Page
| Mã Phụ tùng | Bảng dữ liệu | Mô tả |
|---|---|---|
| MAAP-011324-TR0500 | ![]() |
RF Amplifier Power Amp., .001-27 GHz,. 25W,5x5mm AQFN |
| MAAP-011327 | ![]() |
RF Amplifier Power Amplifier,1 MHz-22 GHz, 1W, 5x5mm |
Đã phát hành: 2023-07-12
| Đã cập nhật: 2023-08-09

