MaxLinear MxL7650x 18V Synchronous Step-Down Converters
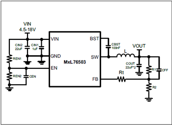
MaxLinear MxL7650x 18V Synchronous Step-Down Converters are fully integrated, high-efficiency converters that require a minimum number of external components. These converters offer a compact solution with up to 2A, 3A, and 8A continuous output current over a wide input range. The MxL7650x converters operate at a 0.6V to 18V output voltage range with 700KHz and 720KHz switching frequency range. These converters are stable in operation with low ESR ceramic output capacitors. The MxL7650x converters use a proprietary Constant-on-Time (COT) control scheme that provides a superior transient response and maintains a constant switching frequency during CCM operation. Typical applications include laptops, tablet PCs, networking systems, personal video recorders, flat panel TVs and monitors, and distributed power systems.The MxL7650x converters share robust features that ensure reliable performance, excellent transient response, and simplified design integration. The protection features include Under-Voltage Lockout (UVLO), Over-Current Protection (OCP), thermal shutdown, and short-circuit protection with hiccup mode. The MxL7650x converters are available in space-saving SOT23-6L (MxL76502/03) and 3mm x 3mm QFN-16L (MxL76508) packages.
Features
- Up to 18V input voltage range
- 0.6V to 18V output voltage range
- 2A, 3A, and 8A continuous output current
- Supports 100% duty cycle low-dropout operation
- Stable operation with low ESR ceramic output capacitors
- Fast Pulse-Width Modulation (PWM) COT control with superior transient performance
- 700KHz (MxL76508) and 720KHz (MxL76502 and MxL76503) switching frequencies
- Integrated High-Side (HS)/Low-Side (LS) power switches
- Accurate EN/UVLO threshold
- High-efficiency operation at light load (MxL7650xN)
- FPWM mode of operation (MxL7650xA)
- Thermal shutdown with auto-recovery
- Hiccup mode short-circuit protection
- Available in space-saving SOT23-6L (MxL76502/03) and 3mm x 3mm QFN-16L (MxL76508) packages
Đã phát hành: 2025-07-31
| Đã cập nhật: 2025-08-20
