Microchip Technology MCP16367 DC-DC Converters
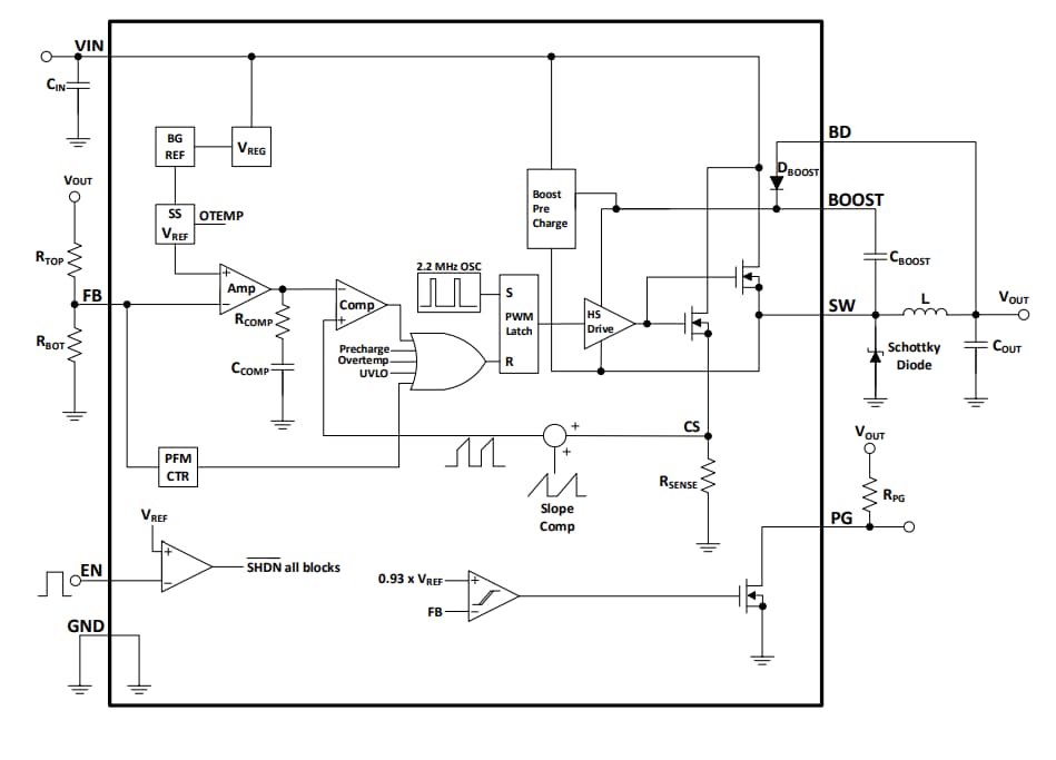
Microchip Technology MCP16367 DC-DC Converters are highly integrated, high-efficiency, fixed-frequency, and step-down converters. These converters supply 400mA of continuous current while regulating the 2V to 24V output voltage range. The MCP16367 converters can operate in Pulse Frequency Modulation/Pulse Width Modulation (PFM/PWM) mode. These converters switch in PFM mode for light load conditions and for large step-down conversion ratios. The MCP16367 converters feature fixed-frequency peak current mode control, internal compensation, peak current limit, and overtemperature protection. These converters offer all the active functions for local DC-DC conversion with fast transient response and accurate regulation. The MCP16367 converters are AEC-Q100 automotive qualified. Typical applications include wall cube regulations, power meters, distributed power supplies, microcontroller bias supply, and DSL cable modems.Features
- 4V (After start-up) to 48V input voltage range
- 2V to 24V adjustable output voltage range
- 500mΩ integrated N-channel buck switch
- 400mA output current
- 2.2MHz fixed switching frequency
- 3μA typical shutdown current
- 18μA typical (Not switching) quiescent current
- Automatic Pulse Frequency Modulation/Pulse Width Modulation (PFM/PWM) operating mode
- Power Good (PG) output
- Undervoltage Lockout (UVLO)
- Peak current mode control
- Internal compensation
- Internal soft-start
- Internal bootstrap diode
- Cycle-by-cycle peak current limit
- Overtemperature protection
- AEC-Q100 automotive qualified
Applications
- Automotive DC/DC and 48V systems
- Microcontroller bias supply
- 24V industrial input DC-DC conversion
- Set-top boxes
- DSL cable modems
- Wall cube regulation
- SLA battery-powered devices
- AC-DC digital control power sources
- Power meters
- Medical and health care
- Distributed power supplies
Block Diagram
Đã phát hành: 2025-06-19
| Đã cập nhật: 2025-07-15
