Microchip Technology USB5734 4-Port SS/HS USB Controller Smart Hub

Microchip USB5734 4-Port SuperSpeed/Hi-Speed USB Controller Smart Hub offers a low-power, OEM configurable solution for embedded USB applications. With extensively advanced features and a USB 3.1 Gen 1 hub feature controller with four downstream ports, the USB5734 is fully compliant with the USB 3.1 Gen 1 specification. All enabled downstream ports are supported through 5Gbps SuperSpeed (SS), 480Mbps Hi-Speed (HS), 12Mbps Full-Speed (FS), and 1.5Mbps Low-Speed (LS) USB downstream devices. 5Gbps SuperSpeed data transfers are not affected by slower USB 2.0 traffic via parallel operation between the SuperSpeed hubs and the USB 2.0 controller. A dedicated USB 2.0 hub feature controller supports the legacy USB speeds (HS/FS/LS), encompassing design and experience with proven reliability, interoperability, and device compatibility.

Additional features include the device's integrated battery charger detection circuitry supporting downstream battery charging through the USB-IF Battery Charging (BC1.2) detection method with most Apple devices covered. Communication is seamlessly interfaced to peripherals routed through I2C, SPI, GPIOs, or a UART over USB. Another unique feature of the device is FlexConnect which reconfigures downstream ports to upstream ports, permitting master-capable devices to control other devices on the hub. The Varisense feature delivers programmable USB signal receiver sensitivity levels, allowing operation in a sub-optimal system environment. Portswap adds per-port programmability to USB differential-pair pin locations, permitting direct alignment of USB signals (D+/D-) to connectors.

Features

  • USB Hub Feature Controller IC with 4 USB 3.1 Gen 1 / USB 2.0 downstream ports
  • USB-IF Battery Charger revision 1.2 support on up and downstream ports (DCP, CDP, SDP)
  • FlexConnect: Downstream portable to swap with upstream port, allowing master capable devices to control other devices on the hub
  • USB to I2C/UART/SPI/GPIO bridge endpoint support
  • USB Link Power Management (LPM) support
  • Enhanced OEM configuration options are available through either OTP or SPI ROM
  • Available in 64-pin (9 x 9mm) VQFN lead-free, RoHS-compliant package
  • Commercial and industrial-grade temperature support
  • Configuration Straps: Predefined configuration of system-level functions, including GPIOs

Applications

  • Standalone USB Hubs
  • Laptop Docks
  • PC Motherboards
  • PC Monitor Docks
  • Multi-function USB 3.1 Gen 1 Peripherals

Parametrics Chart

Chart - Microchip Technology USB5734 4-Port SS/HS USB Controller Smart Hub

Internal Block Diagram

Block Diagram - Microchip Technology USB5734 4-Port SS/HS USB Controller Smart Hub

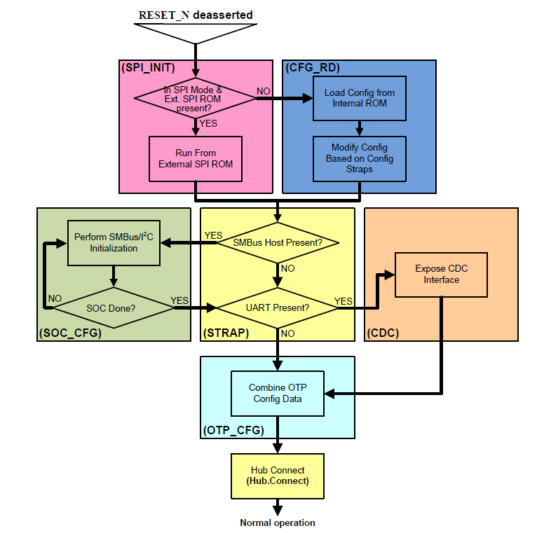
Hub Flow Chart

Chart - Microchip Technology USB5734 4-Port SS/HS USB Controller Smart Hub

Videos

Đã phát hành: 2018-05-11 | Đã cập nhật: 2022-10-11