Mikroe Accel 7 click (MIKROE-3244)
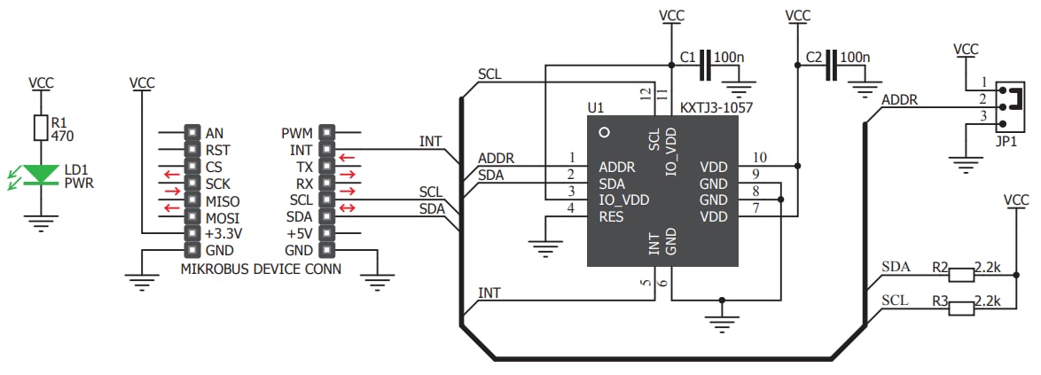
Mikroe MIKROE-3244 Accel 7 Click is a three-axis acceleration sensing Click board. It is powered by the KXTJ3-1057, a 14-bit tri-axis digital accelerometer, which can sense the acceleration up to ±16g. The sensor is built using Kionix micromachining technology that provides high accuracy and quality noise immunity. Mikroe Accel 7 click can be used in various applications that require low power consumption, fast response, precision, and reliability. It also can be used for display orientation, HID applications, drop detection applications (for warranty logging), and similar applications that rely on acceleration and motion-sensing.Features
- KXTJ3-1057 14-bit tri-axis digital accelerometer, which can sense the acceleration up to ±16g
- MEMS is coupled with an advanced application-specific integrated circuit (ASIC)
- ADC can be operated with the resolution of 8, 12, or 14-bits
- Embedded lowpass filtering
- I2C protocol Interface
- 3.3V Input voltage
- M Click board size (42.9mm x 25.4mm)
Applications
- Display orientation
- HID applications
- Drop detection applications (for warranty logging)
- Applications that rely on reliable acceleration and motion-sensing
Schematic
Overview
Đã phát hành: 2019-01-02
| Đã cập nhật: 2022-08-08
