Monolithic Power Systems (MPS) EV2720A-RH-00A Evaluation Board
Monolithic Power Systems (MPS) EV2720A-RH-00A Evaluation Board evaluates the MP2720A 2.2A switch-mode battery management device for single-cell Li-ion or Li-polymer batteries. The Monolithic Power Systems (MPS) MP2720A features a termination current as low as 15mA. It uses a narrow-voltage DC (NVDC) structure to optimize charging efficiency, reduce charge time, and extend battery life. The device supports USB Battery Charging Specification 1.2 (BC 1.2) and non-standard adapter detection through an input source identification algorithm. The serial interface allows full control, configuration of charging parameters, and monitoring. The MP2720A also supports a customizable JEITA profile with adjustable temperature settings.Features
- 4V to 6.3V input voltage (VIN) supply range
- 0V to 4.6V battery voltage (VBATT) range
- 0A to 2.2A charge current (ICC) range
- 0A to 3.2A input current (IIN) range
- 0A to 3A boost output current (IBOOST_OUT) range
Applications
- General ≤15W USB applications
- BLUETOOTH® headphones
- BLUETOOTH speakers
- Point-of-Sale (POS) terminals
- Portable cameras
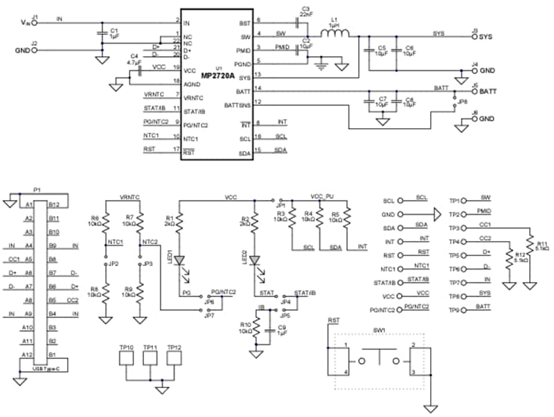
SCHEMATIC
Additional Resources
Đã phát hành: 2024-10-16
| Đã cập nhật: 2024-10-22
