Monolithic Power Systems (MPS) EV3428A-L-00A Evaluation Board
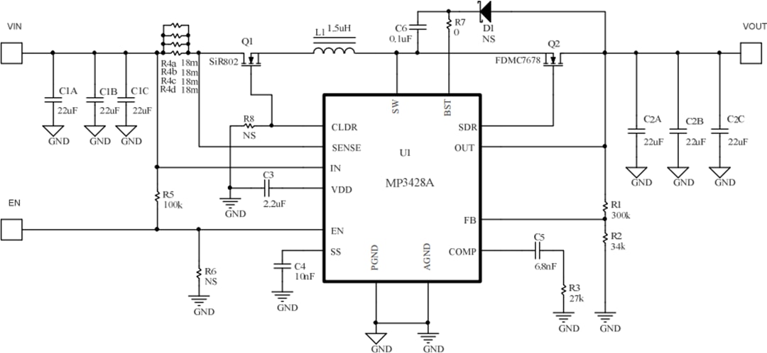
Monolithic Power Systems (MPS) EV3428A-L-00A Evaluation Board is a demonstration platform for the MP3428A Synchronous Boost Converter. The MP3428A is a fixed frequency, high-efficiency, wide input range, current-mode boost converter with a wide input voltage (VIN) range. The MP3428A provides optional internal or external current-sensing configurations for highly integrated applications, high-power applications, and excellent protection.Monolithic Power Systems (MPS) EV3428A-L-00A Evaluation Board features a pre-installed MP3428A in a 3mm x 4mm QFN22 package along with the required support circuitry. Test posts are available for all key signals. This Evaluation Board is configured for a 12V application, with the maximum output current determined by current limit, permitted temperature rising, and input voltage.
Features
- MP3428A Synchronous Boost Converter
- 3V to 10V input voltage (VIN)
- 12V output voltage (VOUT)
- Variable output current (IOUT)
Schematic
Đã phát hành: 2021-07-23
| Đã cập nhật: 2022-03-11
