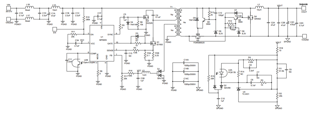
Monolithic Power Systems (MPS) EV6005-K-00B Evaluation Board
Monolithic Power Systems (MPS) EV6005-K-00B Evaluation Board facilitates the evaluation and capabilities of the MP6005. The MP6005 is a high-power, high-efficiency flyback and forward controller specifically designed as a low-cost, small-sized isolated solution. The device features a primary-side regulate (PSR) flyback application, high-efficiency secondary-side regulate (SSR) active-clamped forward application and can be used in SSR flyback topology.The MPS EV6005-K-00B Evaluation Board features the MP6005 in an MSOP10 package.
Features
- 36V to 57V Input voltage range
- 5V Output voltage and 4.8A output current
- High efficiency active-clamped forward solution
- 250kHz Fixed switching frequency
- EMI Reduction with frequency dithering
- Auxiliary winding supply VCC to save IC loss
- 2A GATE and 0.8A SYNC drivers
- 160mV Switching current sense limit
- Hiccup protection for OLP, SCP, OVP, and thermal shutdown
- Available in MSOP10 package
Applications
- Security camera
- Video telephone
- Wireless AP
- POS System
- Industrial isolated power supply
Efficiency vs. Load Current
Schematic
Đã phát hành: 2022-05-19
| Đã cập nhật: 2022-05-24
