Monolithic Power Systems (MPS) EVL5516-R-00A Evaluation Board
Monolithic Power Systems (MPS) EVL5516-R-00A Evaluation Board is designed to demonstrate the capabilities of the MP5516, a monolithic Power Management IC (PMIC). This evaluation board features 12V input voltage, 28V storage voltage, and 5A backup bus voltage maximum load. The EVL5516-R-00A evaluation board is ideal for power management and conditioning in enterprise Solid-State Drive (SSD) applications. Typical applications include enterprise Solid-State Drives (SSDs) and power backup solutions.Features
- Demonstrate the capabilities of the MP5516, a monolithic Power Management IC (PMIC)
- 12V input voltage
- 28V storage voltage
- 8.6V backup bus voltage
- 8.4V input power fail threshold voltage
- 5A backup bus voltage maximum load
Applications
- Enterprise Solid-State Drives (SSDs)
- Power backup solutions
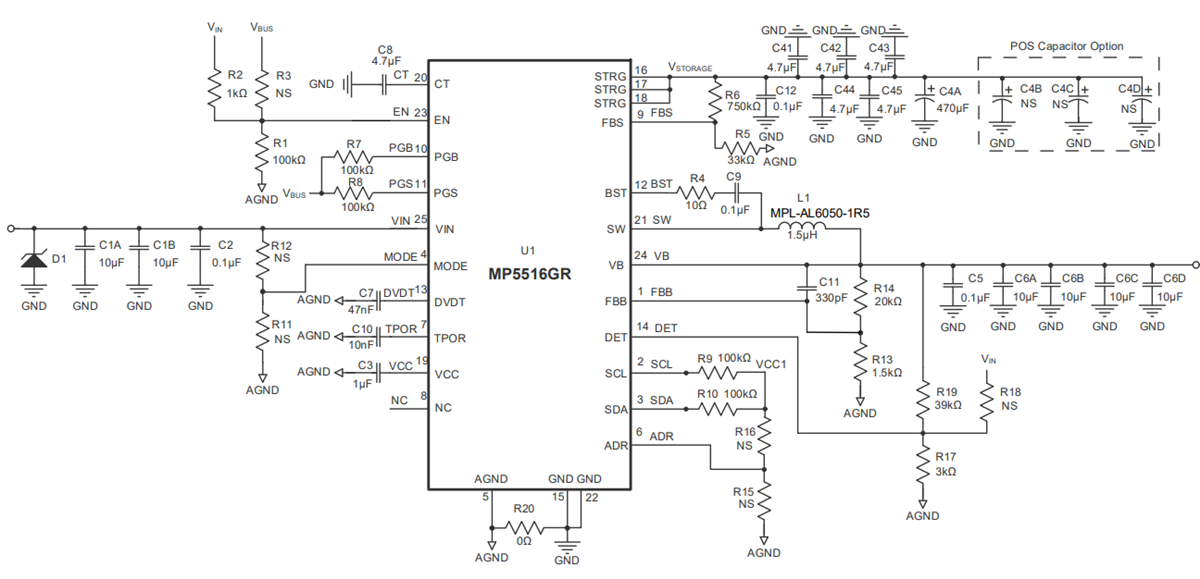
Schematic Diagram
Đã phát hành: 2024-08-14
| Đã cập nhật: 2024-08-26
