Monolithic Power Systems (MPS) EVL8886-U-00A Evaluation Board
Monolithic Power Systems (MPS) EVL8886-U-00A Evaluation Board is designed to demonstrate the capabilities of the MP8886 synchronous step-down converters. The MP8886 device can achieve up to 3A of continuous output current (IOUT) for two channels, or up to 6A of continuous IOUT for a single channel. The MP8886 converters can control the output voltage via the PMBus serial interface, and the output voltage can be set between 0.6V and 24V. The PMBus interface can also be used to configure the transition rate, switching frequency (fSW), and power-saving modes.Features
- Wide 4V to 45V input voltage (VIN) range
- Wide 0.6V to 24V output voltage (VOUT) range
- Output current (IOUT) range:
- Up to 3A dual output
- Up to 6A dual-phase, single output
- Up to 6A dual-phase, single inductor
- Up to 36A multiple paralleled ICs
- 150kHz to 2.2MHz Configurable fSW synchronized to an external clock
- Internal 62mΩ/34mΩ low RDS(ON) MOSFETs
- Frequency Spread Spectrum (FSS) for reduced EMI
- Output OVP, UVP, OCP, and thermal shutdown
- Low-Dropout (LDO) mode
- Telemetry readback for VIN, VOUT, input current (IIN), IOUT, temperature, and faults
- Configurable via the MTP:
- VOUT
- fSW
- Compensation network
- Output OCP, OVP, and UVP thresholds
- Input OVP and UVLO thresholds
- Selectable Advanced Asynchronous Modulation (AAM) mode and Forced Continuous Conduction Mode (FCCM)
- Cyclic Redundancy Check (CRC) Protection for MTP integrity
- Available in a TQFN-26 (5mm x 5mm) package
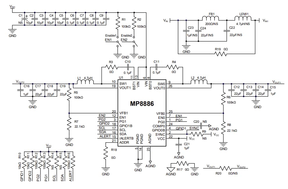
Evaluation Board Schematic
Đã phát hành: 2025-04-22
| Đã cập nhật: 2025-05-01
