Monolithic Power Systems (MPS) EVQ1918-QE-01A Evaluation Board
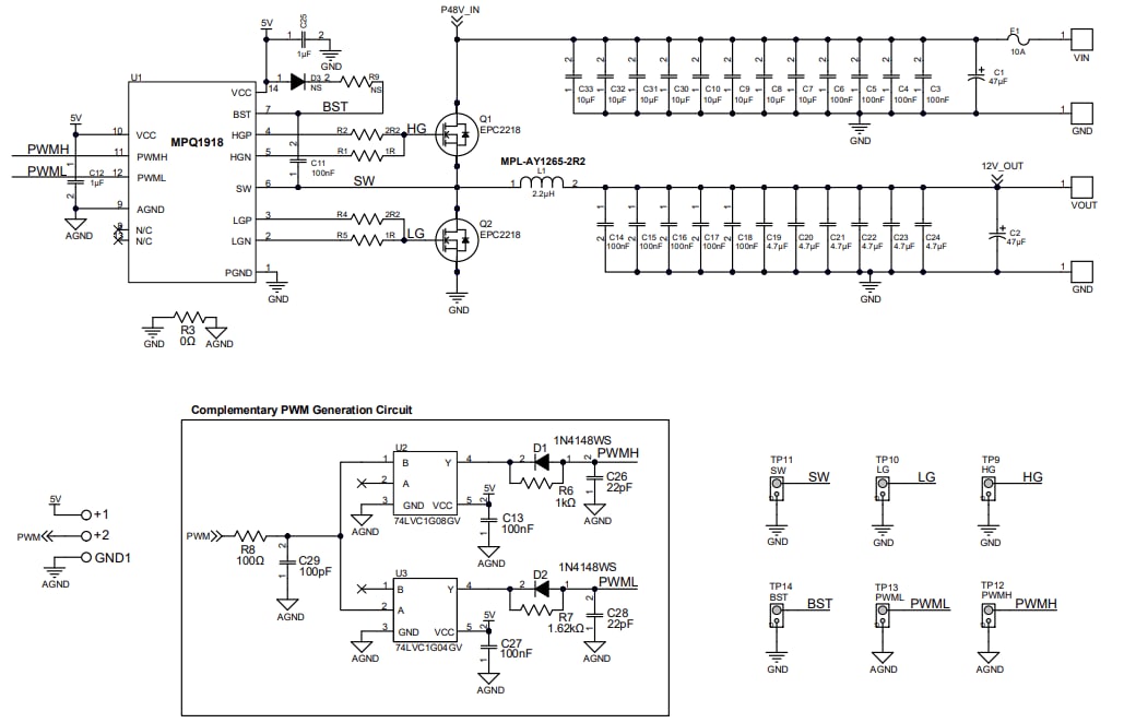
Monolithic Power Systems (MPS) EVQ1918-QE-01A Evaluation Board is designed to demonstrate the capabilities of the MPQ1918-AEC1 half-bridge driver. This evaluation board is configured as a buck converter using GaN FETs driven by the MPQ1918-AEC1 driver. The EVQ1918-QE-01A evaluation board can set the output voltage by adjusting the duty cycle of the Pulse-Width Modulation (PWM) signal. This evaluation board operates within the 0V to 60V input voltage range and features a 1MHz switching frequency. The EVQ1918-QE-01A is AEC-Q100 qualified and is available in 7cm x 7cm x 2cm dimensions. This evaluation board is used in power modules, audio class-D amplifiers, and synchronous buck converters.Features
- Configured as a buck converter
- Supports open-loop control
- 0V to 60V input voltage range
- 1MHz switching frequency
- 3.7VCC to 5.5VCC voltage range
- Independent High-Side (HS) and Low-Side (LS) TTL logic inputs
- 2A maximum output current (Vin=36V to 60V, Vout=12V, and without air cooling)
- Fast propagation times
- 7cm x 7cm x 2cm dimensions
- AEC-Q100 Grade 1 qualified
Applications
- Power modules
- Audio class-D amplifiers
- Synchronous buck converters
Schematic Diagram
Đã phát hành: 2024-07-31
| Đã cập nhật: 2024-08-21
