Monolithic Power Systems (MPS) EVQ7228-QJ-00A Evaluation Board
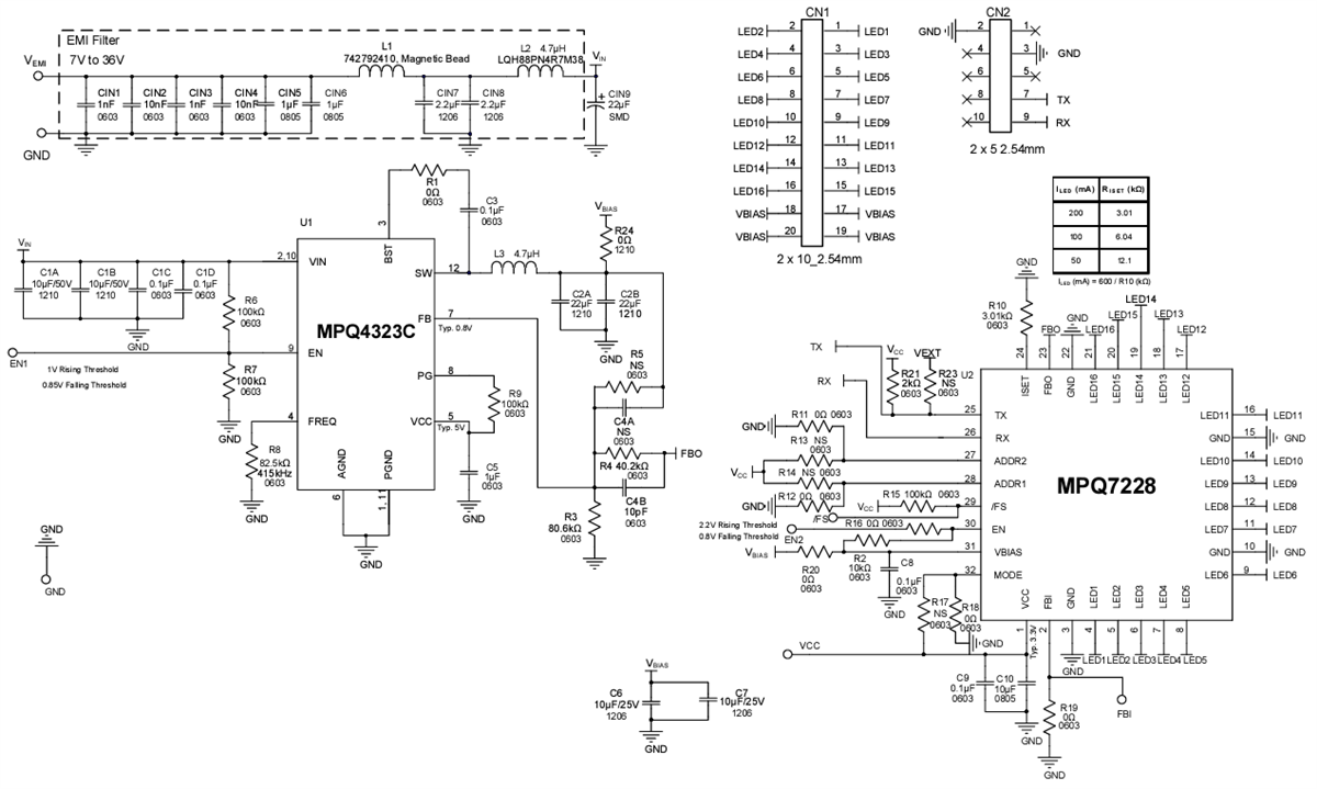
Monolithic Power Systems (MPS) EVQ7228-QJ-00A Evaluation Board is designed to demonstrate the capabilities of the MPQ7228, a 16-channel, current sink LED driver. This LED driver is optimized for animated or dynamic lighting applications. The MPQ7228 LED driver provides Adaptive Feedback Control (AFC) to maximize system efficiency. This LED driver is AEC-Q100 grade 1 qualified and is available in a QFN-32, 5mm x 6mm package with wettable flanks.Features
- Scalability:
- 16-channels, 200mA/channel (maximum current)
- Cascade up to 16 ICs for up to 256 channels
- Pin-configurable device address
- Designed for automotive applications:
- Supports 2.5V cold crank
- -40°C to 150°C operating Junction Temperature (TJ) range
- Cooler thermal and optimized efficiency:
- Adaptive Feedback Control (AFC) dynamically optimizes pre-regulator output
- 300mV current sink headroom at 200mA
- Headroom optimization for multiple ICs
- Robust communication:
- 2Mbps UART-compatible interface
- 12-bit Pulse-Width Modulation (PWM) dimming or 6-bit analog dimming for each channel
- Optimized for EMI/EMC reduction:
- Configurable phase shift and slew rate
- Frequency Spread Spectrum (FSS) (Internal clock)
- Selectable PWM dimming frequency
- CISPR25 Class 5 Compliant
- Additional features:
- Functional safety document available to support system in achieving ASIL requirements
- Failsafe (/FS) pin and fault registers for system protection and diagnostics:
- LED short (to GND and battery)
- LED open protection
- Thermal warning and shutdown
- ISET pin open/short
- One-Time Programmable (OTP) memory
- Available in a QFN-32 (5mm x 6mm) package with wettable flanks
- Available in AEC-Q100 Grade 1
Schematic
Đã phát hành: 2024-08-13
| Đã cập nhật: 2024-08-30
