Monolithic Power Systems (MPS) EVQ7795-R-00A Evaluation Board
Monolithic Power Systems (MPS) EVQ7795-R-00A Evaluation Board is designed to demonstrate the capabilities of the MPQ7795-AEC1 audio amplifier. This amplifier is an automotive-grade, low-EMI, differential analog input Class-D audio amplifier with I2C diagnostics. The MPQ7795 amplifier employs a Bridge-Tied Load (BTL) structure to deliver 24.5W of power to 4Ω speakers with a 14.4V power supply. The EVQ7795-R-00A board is a fully assembled and tested evaluation board. This evaluation board with the MPQ7795 audio amplifier can be used in automotive e-call systems, telematics systems, auto infotainment audio systems, and automotive cluster systems.Features
- 5V to 36V operating input voltage (VIN) range
- ±5A peak current output
- Differential analog input
- 42V load dump
- 0.02μA low standby current
- 6.5mA low idle current
- 330kHz, 384kHz, 470kHz, or 2.2MHz selectable Switching Frequency (fSW)
- Delivers 24.5W into 4Ω load with 14.4V power VDD (PVDD)
- High power efficiency:
- Up to 92.6% efficiency for 8Ω load
- Up to 90.4% efficiency for 4Ω load
- 150mΩ power MOSFETs
- Start-up/shutdown pop-noise reduction
- Selectable voltage gain
- Adjustable power limiter
- Open/short load detection
- Output short to PVDD/Ground detection
- Over-Current Protection (OCP)
- Under-Voltage Protection (UVP)
- Thermal shutdown
- Status reporting via the I2C interface and fault output pin (FAULT#)
- Low EMI meets CISPR 25 class 5 specifications with a long output cable
- Communicates with Microcontroller Unit (MCU) via I2C interface
- Supports 2Ω to 16Ω speakers
- Available in a QFN-24 (4mm x 4mm) package
- Available in AEC-Q100 Grade 1
Applications
- Automotive Emergency Call (e-Call) systems
- Telematics systems
- Audio infotainment systems
- Automotive clusters
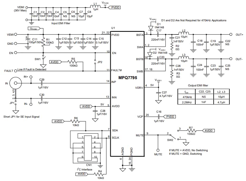
Schematic
Đã phát hành: 2024-03-20
| Đã cập nhật: 2024-03-28
