Monolithic Power Systems (MPS) MP1917A MPS Gate Driver
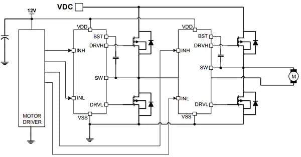
Monolithic Power Systems (MPS) MP1917A MPS Gate Driver is a high-frequency, half-bridge, N-channel power MOSFET driver. This module is ideal for isolated brick power, telecom half-bridge power supplies, avionics DC/DC converters, and forward converters (two-switch and active clamp). The MP1917A features low-side and high-side driver channels controlled independently and matched with <5ns time delay. The device also provides undervoltage lockout (UVLO) on the high- and low-side supplies and forces the outputs low in the event the supply is insufficient. MPS MP1917A MPS Gate Driver comes in a QFN-10 (4mm x 4mm) package, and the integrated bootstrap diode reduces external component count.Features
- Drives N-channel MOSFET half-bridge
- 115V bootstrap voltage range
- On-chip bootstrap diode
- 20ns (typ.) propagation delay
- <5ns gate driver matching
- <150µA quiescent current
- Drives 2.2nF load with 15ns rise time and 12ns fall time at 12V VDD
- TTL-compatible input
- UVLO for high-side and low-side gate drivers
- QFN-10 (4mm x 4mm) package
Applications
- Isolated brick power
- Telecom half-bridge power supplies
- Avionics DC/DC converters
- 2-switch forward converters
- Active clamp forward converters
Block Diagram
Application Circuit
Đã phát hành: 2020-01-29
| Đã cập nhật: 2024-07-12
