Monolithic Power Systems (MPS) MP2181C Synchronous Step-Down Converters
Monolithic Power Systems (MPS) MP2181C Synchronous Step-Down Converters are monolithic, switch-mode converters with built-in internal power MOSFETs. These converters achieve 1A of continuous output current from a 2.5V to 5.5V input voltage range, with excellent load and line regulation. The MP2181C synchronous converters highlight a distinctive feature with forced PWM mode operation. These converters also feature EN for power sequencing, external soft start control, 1% FB accuracy, and 1.2MHz switching frequency. The output voltage of the MP2181C synchronous converters is adjustable down to 0.6V, and fault protections are comprised of cycle-by-cycle current limiting and thermal shutdown.The MP2181C synchronous converters are available in ultra-small SOT583 packages. These converters operate at a -40°C to 125°C junction temperature range. Typical applications include wireless/networking cards, portable instruments, low-voltage I/O system power, and multi-function printers.
Features
- Forced PWM mode operation
- 1.2MHz switching frequency
- EN for power sequencing
- 1% FB accuracy
- 2.5V to 5.5V operating input voltage range
- Output adjustable from 0.6V
- Up to 1A output current
- 90mΩ and 50mΩ internal power MOSFET switches
- 100% duty-on
- Output discharge
- External soft start control
- Short-circuit protection with hiccup mode
- Power good
- Available in SOT583 packages
Applications
- Wireless/networking cards
- Portable instruments
- Low-voltage I/O system power
- Multi-function printers
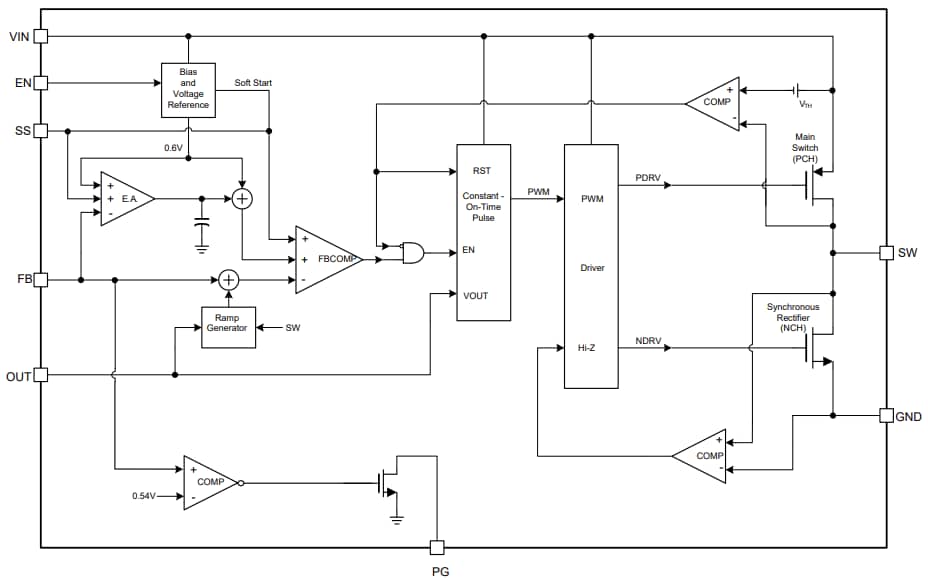
Functional Block Diagram
Typical Application Circuit
Efficiency vs. Output Current
Đã phát hành: 2024-02-29
| Đã cập nhật: 2024-03-18
