Monolithic Power Systems (MPS) MP2332C 650kHz Synchronous Step-Down Converter
Monolithic Power Systems (MPS) MP2332C 650kHz Synchronous Step-Down Converter is a fully integrated, high-frequency, switch-mode converter with internal power MOSFETs. The MP2332C offers a very compact solution that achieves 2A of continuous output current with excellent load/line regulation over a wide input range. The MP2332C uses synchronous mode operation for higher efficiency over the output current load range. The constant-on-time (COT) control scheme of the MP2332C provides a very fast transient response, easy loop design, and tight output regulation.The MP2332C includes a full set of protection features, including short-circuit protection (SCP), over-current protection (OCP), under-voltage protection (UVP), and thermal shutdown.
The MP2332C requires a minimal number of readily available, standard, external components, and is offered in a space-saving, 8-lead SOT583 package.
Features
- Wide 4.2V to 18V operating input range
- 95mΩ/45mΩ low RDS(ON) internal power MOSFETs
- 200µA low IQ
- High-efficiency synchronous mode operation
- Fast load transient response
- 650kHz switching frequency
- Forced PWM operation
- Programmable soft-start time
- Power Good (PG) indication
- Over-Current Protection (OCP) and hiccup mode
- Pre-bias start-up
- Thermal shutdown
- 1.6mm x 2.1mm, SOT583-8 package
Applications
- Game consoles
- Digital set-top boxes
- Flat-panel television and monitors
- General purposes
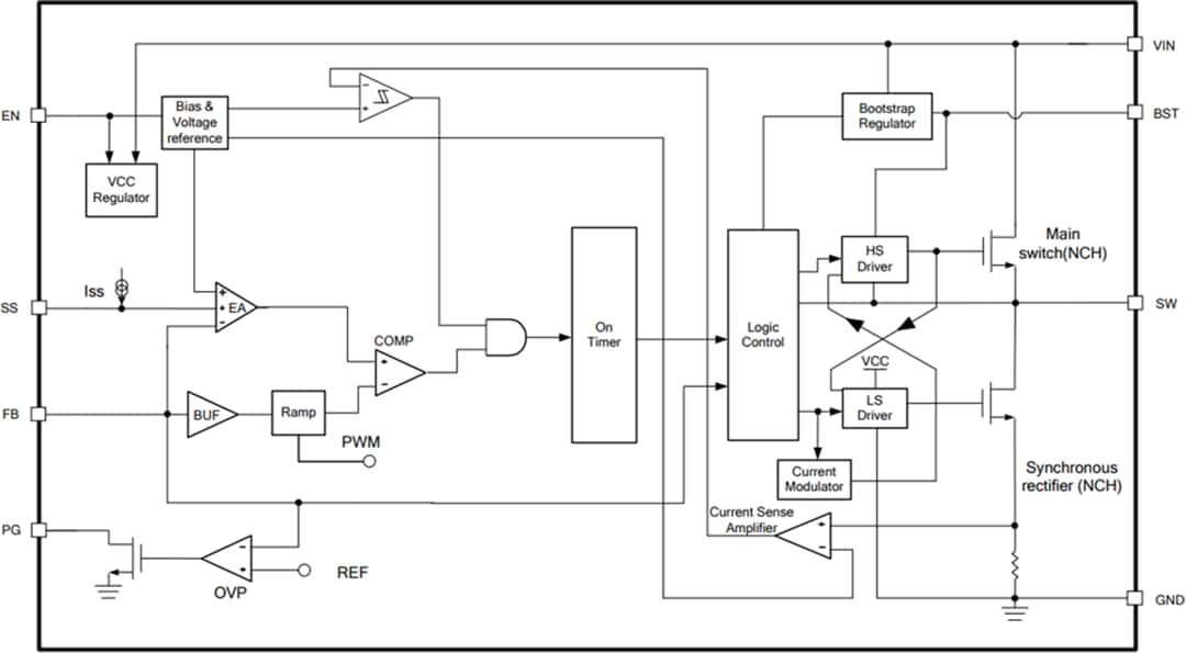
Block Diagram
Typical Application Circuit
Package Outline
Đã phát hành: 2019-08-16
| Đã cập nhật: 2023-10-31
