Monolithic Power Systems (MPS) MP26124 4S Cell Li-Ion Battery Chargers
Monolithic Power Systems MP26124 4S Cell Li-Ion Battery Chargers are switching chargers for 4-series cell Li-Ion battery packs. These battery chargers offer a monolithic design with DC/DC step-down operation. The MP26124 4S Cell Li-Ion battery chargers feature an integrated high-power 0.2Ω MOSFET, a sense resistor, multiple fault condition protections, and a programmable timer. These Li-Ion battery chargers achieve up to 2A charge current with a peak current control mode for fast loop response. The sense resistor controls the programmable charge current and accurately regulates the charge current and charge voltage by utilizing two control loops.The MP26124 chargers feature multiple fault condition protections, including cycle-by-cycle Over-Current Protection (OCP) and thermal shutdown features with battery temperature monitoring and charge status indication. These Li-Ion battery chargers operate at up to 24V input voltage with a 600KHz fixed frequency. The MP26124 4S cell Li-Ion battery chargers provide up to 90% efficiency. These are available in a 4mm x 4mm QFN-16 package and require minimal external components. Typical applications include clean robots, drones, and chargers for 4S cell Li-Ion batteries.
Features
- Charge 4S cell Li-Ion battery packs
- Up to 90% efficiency
- Preconditioning for fully depleted batteries
- Charging status indicator
- Input supply fault indicator
- Thermal shutdown
- Battery temperature monitor and protection
- Cycle-by-Cycle OCP
Specifications
- Up to 24V operation voltage
- Up to 2A programmable charging current
- ±0.75% VBATT accuracy
- 600kHz frequency
- 0.2Ω integrated power MOSFET
- Available in 4mm X 4mm QFN-16 package
Applications
- Clean robots
- Drones
- Chargers for 4S cell Li-Ion batteries
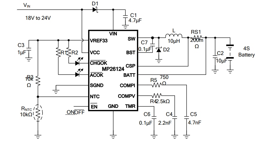
Typical Application Diagram
MP26124 4S Cell Li-Ion Battery Chargers Block Diagram
Đã phát hành: 2019-01-07
| Đã cập nhật: 2023-01-16
