Monolithic Power Systems (MPS) MP3326 16-Channel Boost WLED Driver

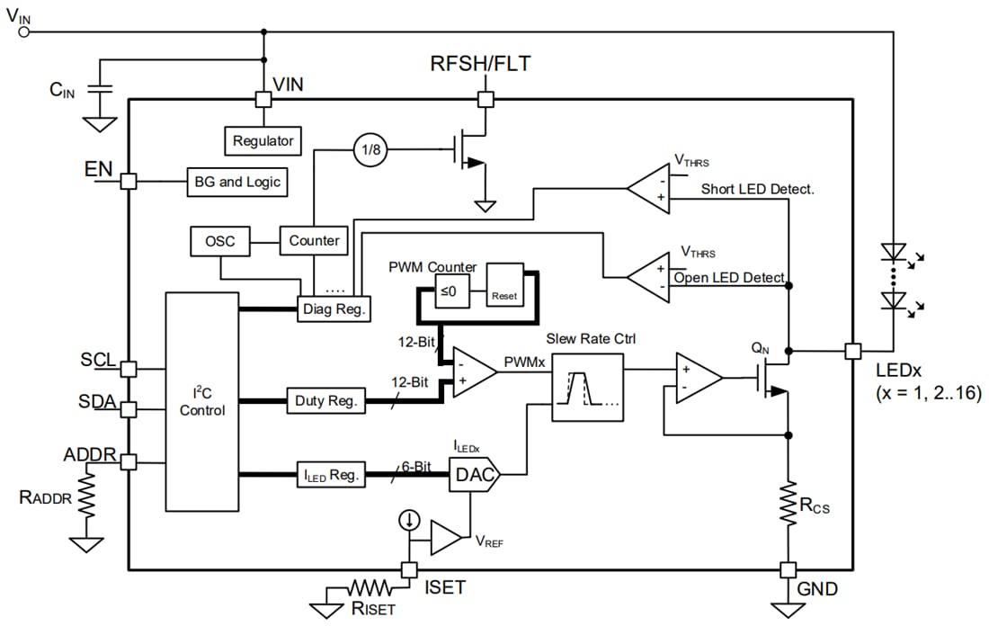
The MP3326 is a 16-channel WLED driver that can operate from a wide 4V to 16V input voltage range. The MP3326 applies 16 internal current sources in each LED string terminal. An external current-setting resistor sets the LED current of each channel. The maximum current of each channel is up to 50mA (VIN ≥ 4.5V).

The device integrates an I2C interface with up to 10 configurable I2C addresses via an external resistor. The MP3326 can support up to 10 cascaded ICs to drive the LED array. Each channel can be enabled or disabled through the I2C.

The MP3326 employs both separated PWM dimming and analog dimming for each LED channel and 12-bit resolution PWM dimming and 6-bit analog dimming for each channel. The LED current ramp rate and phase shift can be configured to optimize EMI/EMC performance. The device can output a refresh signal from the RFSH/FLT pin, and the register can set the refresh signal frequency.

LED open and short protection and overtemperature protection (OTP) are integrated into the device. The fault indicator pulls low if protection is triggered, and then the corresponding fault register is set. The Monolithic Power Systems (MPS) MPQ3326 is AEC-Q100 qualified. It is available in a QFN-24 (4mm x 4mm) package.

The Monolithic Power Systems (MPS) MP3326 is available in a QFN-24 (4mm x 4mm) package.

Features

  • Wide 4V to 16V input voltage range
  • 16 channels, 50mA/ch maximum (VIN ≥ 4.5V)
  • LED current configured by an external resistor
  • 6-bit analog dimming for each channel
  • 12-bit PWM dimming for each channel
  • Selectable 220Hz, 250Hz, 280Hz, or 330Hz PWM dimming frequency
  • Refresh signal output
  • I2C interface
  • Ten addresses configurable via an external resistor
  • Configurable LED current slew rate
  • 40µs phase shift
  • Fault indicator
  • LED open protection
  • LED short protection with configurable threshold
  • Under-Voltage Lockout (UVLO)
  • Over-Temperature Protection (OTP)
  • ELV directive II compliant
  • Available in a QFN-24 (4mm x 4mm) package
  • AEC-Q100 Grade 1

Applications

  • Automotive lights
  • Automotive displays
  • Instruments clusters
  • General industrial displays

Functional Block Diagram

Block Diagram - Monolithic Power Systems (MPS) MP3326 16-Channel Boost WLED Driver
Đã phát hành: 2021-12-13 | Đã cập nhật: 2023-03-20