Monolithic Power Systems (MPS) MPQ3910A PWM Boost Controllers
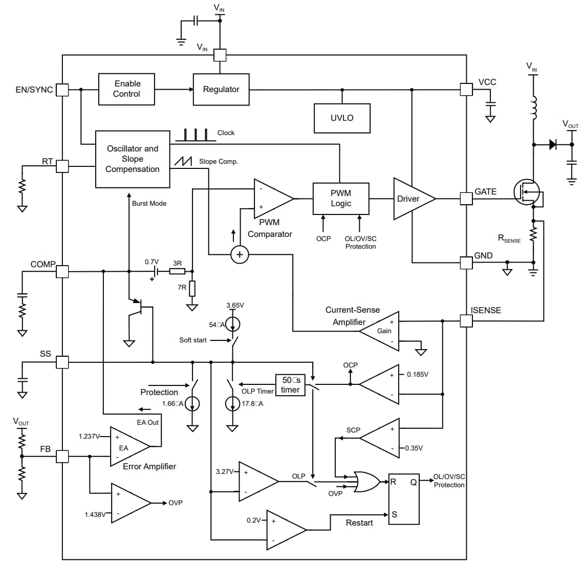
Monolithic Power Systems (MPS) MPQ3910A PWM Boost Controllers are designed to drive an external MOSFET capable of handling more than 10A of current. These devices feature a typical operational current of 288µA and can accommodate flyback, boost, and Single-Ended Primary Inductor Converter (SEPIC) applications. The MPQ3910A controllers offer a configurable switching frequency ranging from 30kHz to 400kHz, an external Soft Start (SS), and a pulse-skip mode under light load operation. The 1A gate driver minimizes the power loss of the external MOSFET while allowing the use of a wide variety of standard threshold devices. Additionally, the MPQ3910A controllers use pulse-skip mode to improve the efficiency under light loads or no load. Some of the protection features include hiccup mode for Over-Load Protection (OLP), Over-Voltage Protection (OVP), and Short-Circuit Protection (SCP). The MPQ3910A PWM boost controllers are ideally used in telecom isolated power supplies, backup boosts, and start-up boosts applications.Features
- 5V to 35V supply voltage range
- 12V, 1A MOSFET gate driver
- External Soft Start (SS)
- Pulse-skip mode under light loads
- Configurable 30kHz to 400kHz switching frequency range
- Frequency synchronizable from 80kHz to 400kHz range
- Guaranteed industrial/automotive temperature
- -40°C to 125°C operating junction temperature
- Cycle-by-Cycle current limit
- Over-Voltage Protection (OVP)
- Short-Circuit Protection (SCP)
- Over-Temperature Protection (OTP)
- Available in an MSOP-10 package
- Available in AEC-Q100 grade 1
Applications
- Telecom isolated power supplies
- Backup boosts
- Start-stop boosts
Typical Application Circuit
Block Diagram
Efficiency vs. Load Current
Additional Resource
Đã phát hành: 2022-03-17
| Đã cập nhật: 2022-08-18
