Monolithic Power Systems (MPS) MPQ4321C Synchronous Step-Down Converters
Monolithic Power Systems (MPS) MPQ4321C Synchronous Step-Down Converters are integrated with internal high-side and low-side power MOSFETs. These converters feature a 3.3V to 36V input range with a 42V load dump tolerance and up to 1A continuous output current. The MPQ4321C step-down converters offer 350kHz to 2.5MHz configurable frequency range, and 1μA shutdown current (ISD) that allows the converter to be used in battery-powered applications. The MPQ4321C step-down converters support frequency foldback that prevents inductor current (IL) runaway during start-up.The MPQ4321C step-down converters provide high-duty cycle and Low-DropOut (LDO) mode for automotive cold-crank conditions. These converters are AEC-Q100 qualified and are available in QFN-12 (2mm x 3mm), QFN-12 (3mm x 4mm), and QFN-14 (2.5mm x 3.5mm) packages. Typical applications include automotive infotainment systems, automotive clusters, Advanced Driver Assistance Systems (ADAS), and industrial power systems.
Features
- Designed for automotive applications:
- 42V load dump tolerance
- Supports 3.1V for cold-crank conditions
- Up to 1A continuous output current
- 3.3V to 36V operating input voltage (VIN) range
- -40°C to 150°C junction temperature (TJ) range (150°C maximum)
- Available in AEC-Q100 Grade 1
- Optimized for EMC/EMI reduction:
- Frequency Spread Spectrum (FSS) modulation
- Symmetric VIN pinout
- CISPR25 class 5 compliant
- 350kHz to 2.5MHz configurable switching frequency (fSW)
- MeshConnect™ flip-chip package
- High performance for improved thermals:
- 70mΩ/50mΩ integrated MOSFETs
- 65ns minimum on time (tON_MIN)
- 50ns minimum off time (tOFF_MIN)
- Additional features:
- Power Good (PG) output
- Forced Continuous Conduction Mode (FCCM)
- Low-Dropout (LDO) mode
- Over-current protection with Hiccup mode
- Available in a QFN-12 (2mm x 3mm), QFN-12 (3mm x 4mm), or QFN-14 (2.5mm x 3.5mm) packages
- Available in a wettable flank package
- Increases battery life:
- 1μA shutdown current (ISD)
Applications
- Automotive infotainment systems
- Automotive clusters
- Advanced Driver Assistance Systems (ADAS)
- Industrial power systems
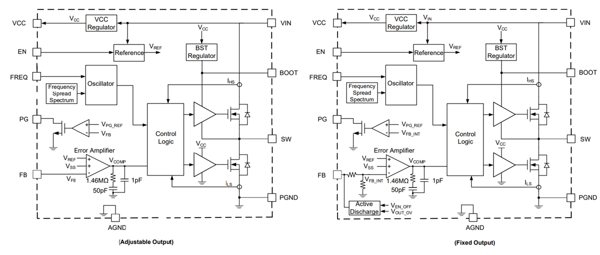
Block Diagram
Typical Application Circuit Diagram
Đã phát hành: 2024-04-15
| Đã cập nhật: 2024-06-27
