Monolithic Power Systems (MPS) MPQ4371 Synchronous Step-Down Converters
Monolithic Power Systems (MPS) MPQ4371 Synchronous Step-Down Converters consist of configurable‑frequency (200kHz to 2.5MHz), synchronous buck converters that integrate low on‑resistance high‑side and low‑side MOSFETs. The MPS MPQ4371 converters support output currents ranging from 6A to 11A and use zero‑delay PWM (ZDP™), an MPS-exclusive control method that enables rapid transient response and reduces the need for external capacitors. These devices are offered in QFN‑23 (4mm × 5mm) and TQFN‑23 (4mm × 5mm) packages with wettable flanks and meet AEC‑Q100 Grade 1 qualifications.
With an input voltage (VIN) range of 3.3V to 36V, these converters are well suited for a wide range of step‑down applications, particularly within automotive environments. A low 1.8µA shutdown-mode quiescent current makes them ideal for battery-powered systems. High efficiency across a broad load range is achieved by lowering the switching frequency (fSW) during light-load operation to reduce both switching and gate‑drive losses.
The MPS MPQ4371 converters include an open‑drain power‑good indicator that asserts when the output voltage remains within 94% to 106% of the target value. Additional protection features include frequency foldback during startup to avoid inductor current runaway and thermal shutdown for reliable fault tolerance. A high duty‑cycle capability and low‑dropout mode ensure robust performance under automotive cold‑crank conditions.
Features
- Designed for automotive transients
- 3.3V to 36V VIN range
- Up to 42V load dump
- Low-dropout (LDO) mode
- Available in AEC-Q100 Grade 1
- Highly scalable family
- 6A to 11A output current (IOUT) versions in a pin-compatible family
- Multi-phase capabilities up to 8 phases
- Designed for high-performance and reduced component overhead
- ZDP™ control for fast transient response and fewer capacitors
- ±1% output accuracy
- Fixed or adjustable output voltage (VOUT) options
- 1V, 1.2V, 1.8V, 2.5V, 3.3V, 3.8V, or 5V fixed outputs
- Up to 12V adjustable VOUT
- Internal soft start
- Output discharge from SW
- 30ns minimum on time
- Functional safety system design capability, MPSafe™ compatible
- High efficiency for increased battery life and improved thermals
- 1.8μA shutdown current
- 3.5μA standby current
- AAM mode increases efficiency under light loads
- Integrated low resistance 22mΩ high-side and 11mΩ low-side MOSFETs
- Optimized for low EMC/EMI
- 200kHz to 2.5MHz configurable fSW range
- Symmetrical VIN pinout placement
- Low noise at high frequency band by Quiet-FET™ switching technology
- FSS modulation
- Synchronization to an external clock
- CISPR25 Class 5 compliant
- Mesh-Connect™ package
- Available in QFN-23 (4mm x 5mm) or TQFN-23 (4mm x 5mm) packages with wettable flanks
- Moisture Sensitivity Level (MSL) 1
- Lead-free, Halogen-free, and RoHS-compliant
Applications
- Automotive Infotainment
- Telematics
- Advanced Driver-Assistance Systems (ADAS)
- Industrial Power Systems
Specifications
- 3.3V to 36V operating VIN range
- 4.5V to 5.5V operating VBIAS range
- 0.6V to 12V operating VOUT range
- 5.48W maximum continuous power dissipation
- 4ms to 6ms soft-start time range
- 12ns to 35ns minimum on time range
- 125ns maximum minimum off time
- 9µA maximum switch leakage current
- 370kHz to 2420kHz switching frequency range
- +180°C typical thermal shutdown
- +30°C typical thermal shutdown hysteresis
- -40°C to +150°C operating junction temperature range
- +260°C maximum lead temperature
- 0.4°C/W to 3.9°C/W thermal resistance range
- ESD ratings
- Human body model (HBM) Class 2
- Charged-device model (CDM) Class C2b
Typical Application
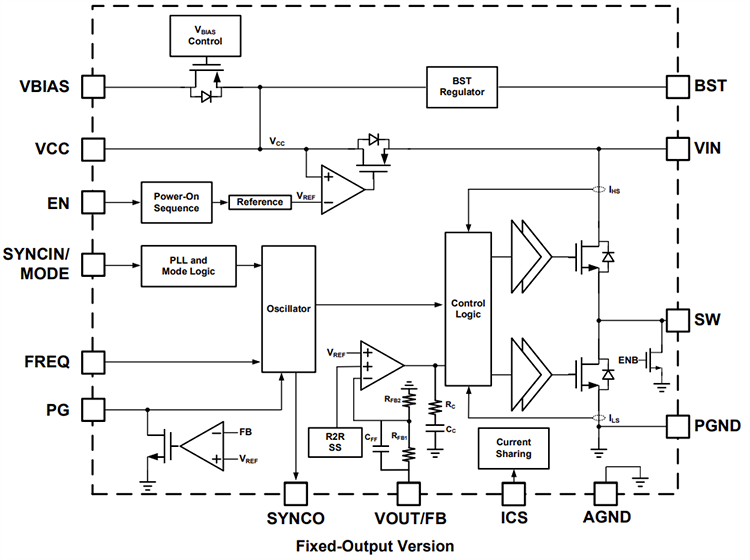
Functional Block Diagrams
