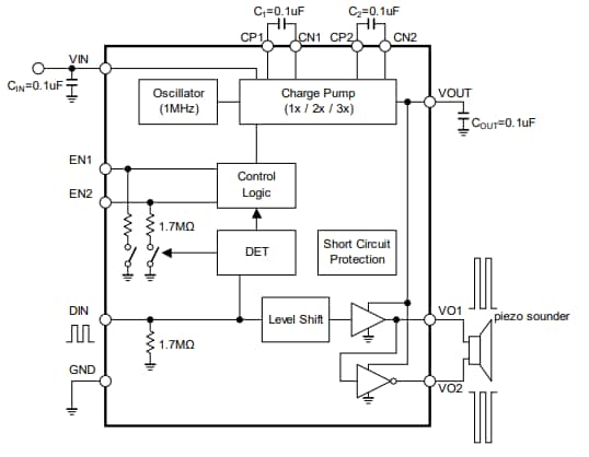
Nisshinbo NJU72501 Piezo-sounder Drivers
Nisshinbo NJU72501 Piezo-sounder Drivers can drive outputs up to 18Vpp from the 3V supply for an audio amplifier. These Piezoelectric sounders support volume adjustments of 1x, 2x, or 3x modes using the charge pump. Nisshinbo NJU72501 drivers feature a shutdown function suitable for the battery application. Other applications include wristwatches, alarm clocks, personal digital assistant (PDAs), and handheld GPS devices.Features
- Multi-mode charge pump (1x/2x/3x)
- Input signal detector and shutdown control
- Output short-circuit protection circuit
- C-MOS technology
- Direct replacement to MAS6240
- Employs the shut-down function
Applications
- Healthcare
- Wristwatches
- Alarm clocks
- Handheld GPS devices
- PDAs
Specifications
- Up to 18VPP drive outputs from a 3V supply
- 0.3mA active consumption current (typical)
- 1µA shutdown consumption current (maximum)
- EQFN12-JE, EQFN16-G2, and SSOP14 packages
- Operating voltage range
- 2.3V to 5V (1x/2x mode)
- 2.3V to 3.4V (3x mode)
Block Diagram
Đã phát hành: 2017-05-29
| Đã cập nhật: 2026-03-03
