NXP Semiconductors EdgeLock® A30 Secure Authenticators
NXP Semiconductors EdgeLock® A30 Secure Authenticators are easy-to-use authenticators that include advanced security mechanisms such as AVA_VAN.5, with symmetric and asymmetric crypto. These Common Criteria (CC) EAL 6+ certified authenticators support the low-power design and include an I2C target for easy connection to MCUs/MPUs. The I2C target operates at 100kHz (standard mode), 400kHz (fast mode), or 1MHz (fast-mode Plus). The A30 authenticators consume only 5μA at Halt mode when an external VDD is supplied. These authenticators are available in WLCSP and HVQFN20 packages. The A30 authenticators are used in applications such as routers, gateways, batteries, streaming boxes, and medical accessories.Features
- Advanced security:
- CC EAL 6+ AVA_VAN.5 certified
- 16kB NVM memory
- Secure companion chip to standard MCU or MPU
- EdgeLock 2GO support for certificate generation and certificate delivery
- Cryptographic algorithm:
- Asymmetric authentication
- Key management and key provisioning via PKI
- Support for multiple crypto primitives
- RNG (NIST SP800-90B)
- SHA-256/384, HMAC, and HKDF (RFC5869)
- AES-128/256 (ECB, CBC, CMAC, CCM, and GCM), ECDSA, and ECDH over NIST P-256 and Brainpool P256r1
- Nonreversible monotonic counter as the usage counter
- Communication:
- I2C target operates at 100kHz (standard mode), 400kHz (fast mode), or 1MHz (fast-mode plus)
- 2 configurable GPIOs
- 1V operation with 1.5V battery
- Available in WLCSP and HVQFN20 packages
Applications
- Use cases:
- Secure key(s) and certificate(s) storage
- Public Key Infrastructure (PKI) based authentication and communication
- Device only, device-to-device, and device-to-cloud authentication
- Secure connection for consumer devices, industrial machines, and medical devices
- Battery passport and/or digital product passport
- Device to meet strengthening cybersecurity requirements
- Industrial requirements
- Batteries and chargers
- Gaming accessories and peripherals
- Streaming boxes
- Gateways and routers
- Computer components
- Server components
- Medical accessories
Block Diagram
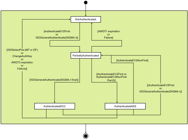
Authentication State Diagram
Additional Resource
Đã phát hành: 2025-02-23
| Đã cập nhật: 2025-10-09
