NXP Semiconductors NXP TEA173x GreenChip SMPS Controller ICs
NXP Semiconductors TEA173x GreenChip Switched Mode Power Supply (SMPS) controller ICs enable low-cost, highly efficient, and reliable power supplies. The TEA173x is intended for flyback topologies and operates in peak current and frequency control mode. TEA173x ICs include OverPower Protection (OPP). This enables the controller to operate under overpower situations for a limited amount of time. The TEA173x is designed for power requirements of up to 75W.Features
- SMPS controller IC enabling low-cost applications
- Large input voltage range (12V to 30V)
- Integrated OverVoltage Protection on pin VCC
- Very low supply current during start-up and restart (10μA typical)
- Low start-up voltage (13.2V typical)
- Low supply current during normal operation (0.55mA typical no load)
- Overpower or high/low line compensation
- Adjustable overpower time-out
- Adjustable overpower restart timer
- Fixed switching frequency with frequency jitter to reduce EMI
- Frequency reduction at medium power operation to maintain high efficiency
- Frequency reduction with fixed minimum peak current at low power operation to maintain high efficiency at low output power levels
- Frequency increase at peak power operation
- Slope compensation for CCM operation
- Low and adjustable OverCurrent Protection (OCP) trip level
- Adjustable soft start
- Two protection inputs (e.g. for input UVP and OTP)
- IC overtemperature protection
Applications
- Other Applications requiring efficient and cost-effective power supply solutions
- Notebook Adapters
Videos
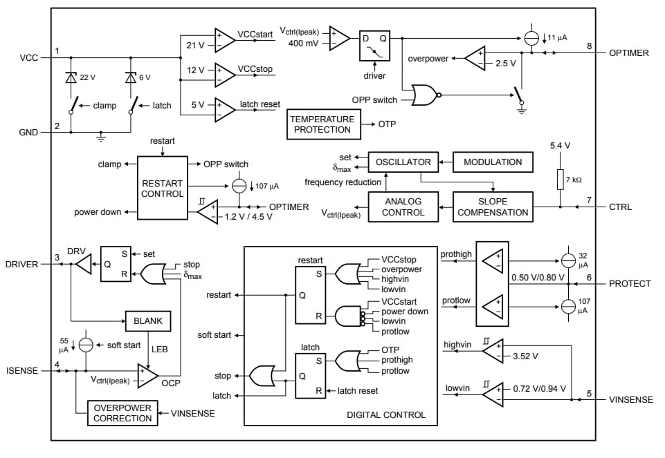
Block Diagram
View Results ( 2 ) Page
| Mã Phụ tùng | Bảng dữ liệu | Đóng gói / Vỏ bọc | Điện áp đầu ra | Tần số chuyển mạch |
|---|---|---|---|---|
| TEA1738LT/N1,118 | ![]() |
SO-8 | 10.5 V | 26.5 kHz to 78 kHz |
| TEA1738T/N1,118 | ![]() |
Đã phát hành: 2011-06-01
| Đã cập nhật: 2022-03-11

