onsemi NCP1655 Power Factor Controllers
onsemi NCP1655 Power Factor Controllers offer a multimode operation for optimized operation over the line/load range. The circuit easily transitions from one operation mode to another depending on the switching period duration. In very light-load conditions, the circuit can enter the soft-SKIP mode for minimized losses.The onsemi NCP1655 Power Factor Controllers are available in a SO-9 package. The circuit further incorporates the features necessary for robust and compact PFC stages, with few external components.
Features
- VS High-voltage line sensing pin: reduced external components
- Count and minimized leakage current compatible to most severe
- Standby specifications (<30A @ 400V)
- Internal compensation of the regulation loop
- Fast line/load transient compensation (dynamic response enhancer)
- Large VCC operating range (9.5V to 35V)
- Line range detection
- pfcOK Signal for enabling/disabling the downstream converter
- Jittering for easing EMI filtering
- Safety
- Soft and fast overvoltage protection
- Brown-out detection
- 2-Level over current detection
- Bulk under-voltage detection
- Thermal shutdown
Applications
- PC power supplies
- All off-line appliances requiring power factor correction
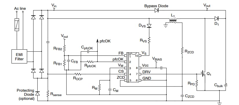
Typical Application Schematic
Đã phát hành: 2021-03-02
| Đã cập nhật: 2022-03-11
