onsemi NCP4307 Side Synchronous Rectification Drivers
onsemi NCP4307 Side Synchronous Rectification Drivers offer high performance and are tailored to control a synchronous rectification MOSFET. The onsemi NCP4307 is ideal for switch-mode power supplies. The drivers have various topologies like DCM or CCM flyback, quasi-resonant flyback, and forward. Internal minimum off−time and on−time blanking periods help to fight the ringing induced by the PCB layout and other parasitic elements.Features
- Self-contained control of synchronous rectifier in CCM, DCM, and QR for flyback applications
- Precise true secondary zero current detection
- Typically 15ns turn off delay from current sense input to the driver
- Rugged current sense pin (up to 200V)
- Self-supply capability in case of high-side operation or low VOUT
- Ultrafast turn-off trigger interface/disable input (10.5ns)
- Internal minimum ON-time with reverse current protection
- Internal minimum OFF-time with ringing detection
- Improved robust self-synchronization capability
- 7A/2A peak current sink/source drive capability
- Operating voltage range up to VCC = 35V
- Automatic light-load disable mode
- High-side operation capability without external components or auxiliary winding
- Two VCC pins option allows optimizing power consumption in wide VOUT range applications
- Low startup and disable current consumption
- TSOP6 package
- These are Pb-free devices
Applications
- Notebook adapters
- High power density AC/DC power supplies (cell phone chargers)
- LCD TVs
- All SMPS with high-efficiency requirements
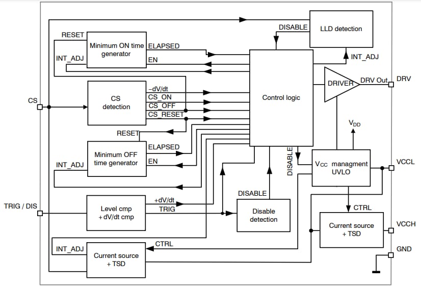
Block Diagram
Đã phát hành: 2022-11-10
| Đã cập nhật: 2023-08-08
