onsemi NXH015F120M3F1PTG Silicon Carbide (SiC) Module
onsemi NXH015F120M3F1PTG Silicon Carbide (SiC) Module features 15mΩ/1200V M3S SiC MOSFET full-bridge topology and a thermistor with Al2O3 DBC in an F1 package. This power module features at +22V/-10V gate source voltage, 77A continuous drain current @ TC = 80°C (TJ = 175°C), 198W maximum power dissipation, and 12.7mm creepage distance. The NXH015F120M3F1PTG SiC MOSFET comes with pre-applied Thermal Interface Material (TIM) and without pre-applied TIM. The SiC module is Pb-free, Halide-free, and RoHS compliant. Typical applications include a solar inverters, uninterruptible power supplies, electric vehicle charging stations, and industrial power.Features
- 15mΩ/1200V M3S SiC MOSFET full−bridge
- Al2O3 DBC
- Includes thermistor
- Options with pre-applied Thermal Interface Material (TIM) and without pre-applied TIM
- Press-fit pins
- Pb-free
- Halide free
- RoHS compliant
Applications
- Solar inverters
- Uninterruptible power supplies
- Electric vehicle charging stations
- Industrial power
Specifications
- 1200V drain-source voltage
- +22V/-10V gate source voltage
- 77A continuous drain current @ TC = 80°C (TJ = 175°C)
- 198W maximum power dissipation
- -40°C to 75°C operating temperature range
- 12.7mm creepage distance
Typical Characteristics
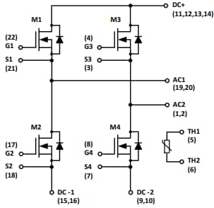
Schematic Diagram
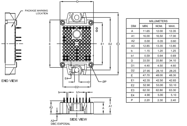
Dimension Diagram
Đã phát hành: 2025-05-14
| Đã cập nhật: 2025-07-17
