Power Integrations InnoSwitch5-Pro Flyback Switcher ICs
Power Integrations InnoSwitch5-Pro Flyback Switcher ICs achieve over 95% efficiency and feature zero voltage switching using advanced SR FET control. The high efficiency of these InnoSwitch5-Pro allows designers to eliminate heat sinks, spreaders, and potting material for thermal management, reducing size and manufacturing complexity. These switcher ICs feature robust 750V and 900V PowiGaN™ primary switch options, synchronous rectification driver, secondary-side sensing, and an integrated 3.6V supply for the external MCU. These ICs include a post-production tolerance offset, ensuring accurate output constant-current (CC) control of more than 2% to support the UFCS protocol. The InnoSwitch5-Pro Flyback Switcher IC is ideal for high-density USB PD 3.1 Extended Power Range (EPR), UFCS, and multi-protocol adapters.Features
- Zero voltage switching (ZVS) using advanced SR FET control
- Native support for 28V USB PD EPR
- Lossless input line voltage sensing on secondary side for adaptive DCM/CCM/ZVS control
- Enables <2% CC accuracy for UFCS protocol
- Robust 750V and 900V PowiGaN primary switch options
- Steady-state switching frequency up to 140kHz minimizes transformer size
- Synchronous rectification driver and secondary-side sensing
- Integrated FluxLink™, hipot-isolated, feedback link
- Drives cost-effective N-channel FET series load switch
- Integrated 3.6V supply for external MCU
- Precise CV/CC/CP control
- Dynamic adjustment of power supply voltage and current
- Selectable DCM-only operation to reduce SR FET voltage stress
- Optimized command set to reduce I2C traffic
- Telemetry for power supply status and fault monitoring
- Series load switch short-circuit protection
- Disable output fault response
- Fast input line UV/OV protection
- Programmable output OV/UV fault detection and response
- Open SR FET gate detection
- Hysteretic thermal shutdown
- Programmable watchdog timer for system faults
Applications
- High-density power adapters
- Multiprotocol adapters, including USB PD + PPS, 28V USB PD EPR, QC, VOOC, VFC, SCP, UFCS
- Direct-charge mobile device chargers
- Multi-chemistry tools and general-purpose battery chargers
- Adjustable CV and CC LED ballast
Specifications
- Up to 95% efficiency
- <30mW no-load, including line sense and MCU
- >1400VAC reinforced isolation
- 100% production hipot testing
- UL 1577 isolation voltage 4000VAC and TUV (EN62368) safety approved
- Halogen free
- RoHS compliant
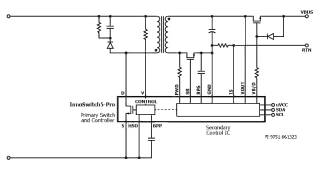
Application Schematic
Videos
Đã phát hành: 2024-02-01
| Đã cập nhật: 2024-10-08
