Power Integrations LinkSwitch™-TN2 Off-Line Switchers
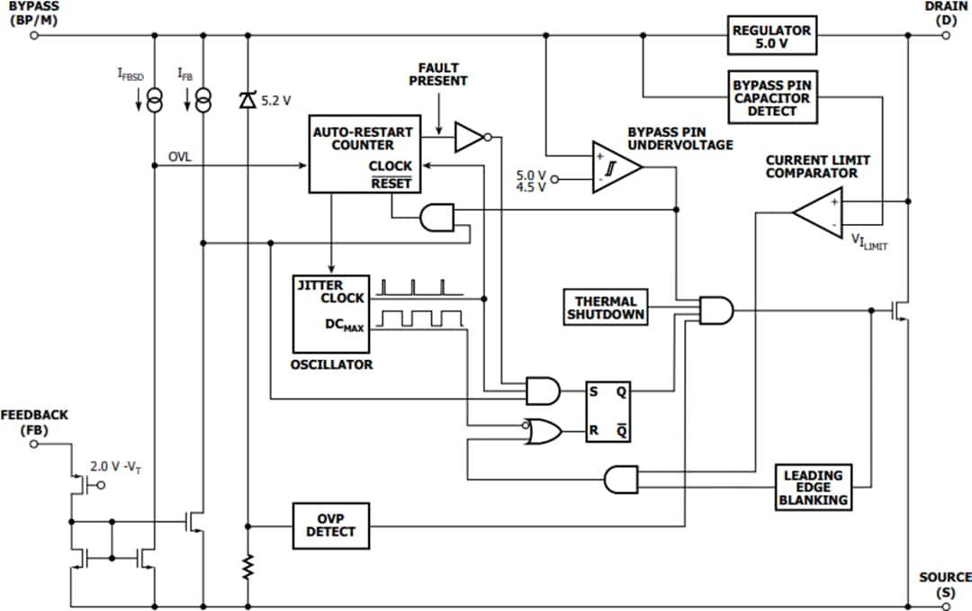
Power Integrations LinkSwitch™-TN2 Off-Line Switchers are non-isolated off-line power supplies that provide dramatically improved performance compared to traditional linear or cap-dropper solutions. The LinkSwitch-TN2 devices are flexible with increased efficiency, comprehensive system level protection, and higher reliability.The devices support buck, buck-boost, and flyback converter topologies. Each device incorporates a 725V power MOSFET, oscillator, On/Off control for highest efficiency at light load and a high-voltage switched current source for self-biasing. The devices also incorporate frequency jittering, fast (cycle-by-cycle) current limit, hysteretic thermal shutdown, and output and input overvoltage protection circuitry onto a monolithic IC.
LinkSwitch-TN2 ICs consume very little current in standby resulting in power supply designs that meet all no-load and standby specifications worldwide. The device family is available in three different packages: PDIP-8C, SO-8C, and SMD-8C.
Features
- Highest Performance and Design Flexibility
- Supports buck, buck-boost and flyback topologies
- Low component-count buck converter
- Excellent load and line regulation
- Selectable device current limit
- High current limit extends peak power and maximizes continuous output power
- Low current limit allows the use of lowest-cost surface mount buck chokes
- 66kHz operation with accurate current limit
- Allows the use of low-cost off-the-shelf inductors
- Reduces size and cost of magnetics and output capacitor
- Frequency jittering reduces EMI filter complexity
- Pin-out simplifies PCB heat sinking
- EcoSmart™– Extremely Energy Efficient
- Standby supply current <100μA
- On/Off control provides constant efficiency over a wide load range
- Easily meets all global energy efficiency regulations
- No-load
- Enhanced Safety and Reliability
- Auto-restart for short-circuit and open loop faults
- Limits power delivery to 3% of maximum during a fault
- Output overvoltage protection (OVP)
- Line input overvoltage protection (OVL)
- Hysteretic over-temperature protection (OTP)
- Extended creepage between DRAIN pin and all other pins improves field reliability
- 725V MOSFET rating for excellent surge withstand
- Extremely low component count enhances reliability
- Allows single-sided PCB and full SMD manufacturability
- Auto-restart for short-circuit and open loop faults
Applications
- Appliances
- Metering
- Smart LED drivers and industrial controls
- IOT, home and building automation
Videos
Associated Reference Design Kit
Additional Resources
Block DIagram
Đã phát hành: 2017-01-09
| Đã cập nhật: 2022-10-03
