Power Integrations SCALE™-2 IGBT Gate Drivers

Power Integrations SCALE™-2 IGBT (Insulated Gate Bipolar Transistor) Gate Driver Cores provide a highly flexible solution by including all commonly required driver functions in a single module. The SCALE-2 Series includes IGBT modules with current ranges from 150A to 3600A and voltage ranges from 600V to 6500V.

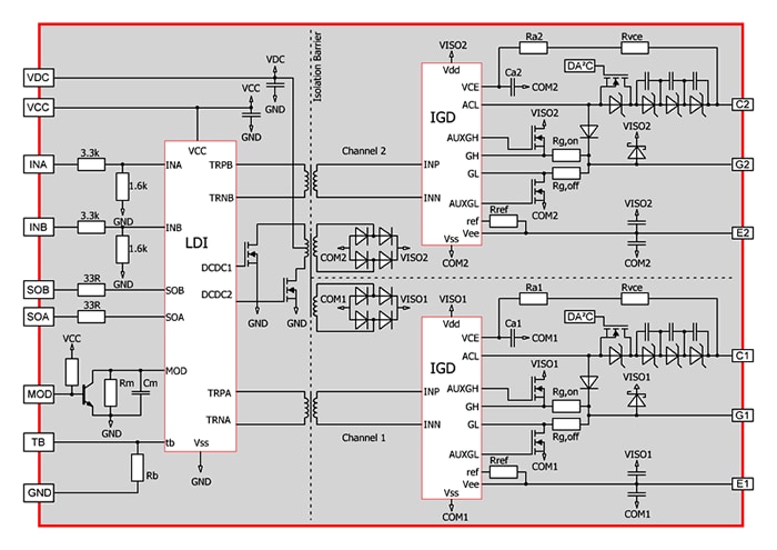
The highly-integrated SCALE-2 Gate Driver chipset implements all required functionality and facilitates easy power scaling up to 60A gate current / 20W gate power and beyond. The SCALE-2 technology includes secondary-side Intelligent Gate Driver (IGD) ASICs (Application-Specific Integrated Circuits) and a primary-side, dual-channel Logic-to-Driver Interface (LDI) ASIC. In combination with a magnetic coupling, a wide range of voltages can be archived. Pre-driver stages are primarily designed to assure optimum performance for direct driving of external N-type DMOS elements by using separate gate resistors for independent control of turn-on and turn-off.

The ASICs of SCALE-2 Gate Drivers are manufactured on an automotive-qualified BiCMOS (Bipolar Complementary Metal-Oxide Semiconductor) wafer processing line, ensuring high reliability. Leading analog performance coupled with a reduced digital feature size optimizes the cost/performance ratio.

SCALE-2 Gate Driver Cores are also suitable for driving power MOSFETs and devices based on new materials (SiC) operating at switching frequencies up to 500kHz.

Product example

Power Integrations SCALE™-2 IGBT Gate Drivers

Example of SCALE™-2 Schematic

Power Integrations SCALE™-2 IGBT Gate Drivers
Đã phát hành: 2017-03-08 | Đã cập nhật: 2022-05-25