ABLIC S-19116 Automotive Voltage Detector ICs
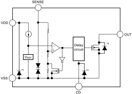
ABLIC S-19116 Automotive Voltage Detector ICs are high-accuracy voltage detectors built using CMOS technology. These ICs feature ±1.5% detection voltage accuracy, 8V to 24V detection voltage range, and 3V to 36V operating voltage range. The S-19116 voltage detector ICs achieve 6.8μs maximum detection response time with a low current consumption of 2μA typical. These ICs enhance system safety by rapidly monitoring voltage increases supplied to the MCU and sensors, then outputting a detection signal to the microcontroller. The S-19116 ICs are housed in an ultra-compact HSNT-6 (2025) automotive package. Typical applications include DC/DC converters, On Board Chargers (OBCs), ADAS domain controllers, Battery Management Systems (BMS), and inverters.The S-19116 ICs feature a SENSE pin voltage of -30V to 45V that can handle high and negative voltage input. The SENSE pin can be connected before the current protection diode, which cancels the lowering of detection accuracy to enhance the high accuracy of voltage monitoring.
Features
- 3V to 36V operation voltage range
- 8V to 24V detection voltage range
- ±1.5% detection voltage accuracy
- 6.8μs maximum detection response time
- N-channel open-drain output form
- 2μA typical current consumption during operation
- Built-in reverse connection protection circuit
- AEC-Q100 qualified and PPAP capable
- -40°C to 125°C operation temperature range
- Lead-free (Sn 100%) and halogen-free
- Withstand a 45V load dump
Applications
- Automotive battery voltage detection
- DC/DC converters
- On Board Chargers (OBCs)
- ADAS domain controllers
- Battery Management Systems (BMS)
- Inverters
Block Diagram
S-19116 IC Overview
Detection Response Time
Đã phát hành: 2025-06-12
| Đã cập nhật: 2025-06-27
