Qorvo 0.7GHz to 1.0GHz QPB9350EVB Evaluation Board
Qorvo 0.7GHz to 1.0GHz QPB9350EVB Evaluation Board is designed to easily demonstrate the functionality and versatility of the QPB9350 DVGAs. The QPB9350 0.4GHz to 1.0GHz Dual Channel Rx DVGAs are developed for high-performance macro base station receivers. The Qorvo QPB9350EVB Board features a 700MHz to 1000MHz frequency range.Applications
- Wireless infrastructure
- Diversity receivers
- TDD or FDD systems
Layout
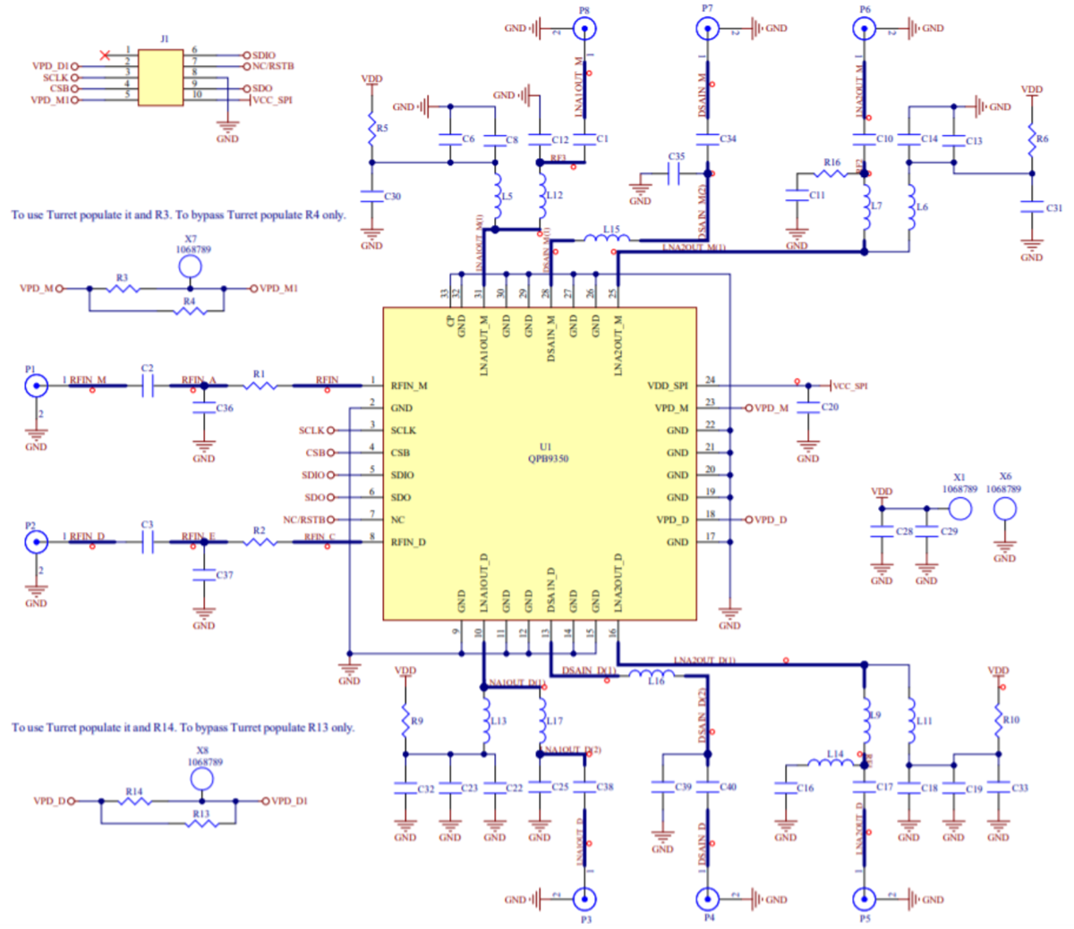
Schematic
Đã phát hành: 2024-05-26
| Đã cập nhật: 2024-06-07
