Qorvo QPC0542 SOI SPDT Switches
Qorvo QPC0542 Silicon-on-Insulator (SOI) Single-Pole, Double-Throw (SPDT) Switches are wideband reflective switches operating from 0.02GHz to 50GHz. QPC0542 typically supports up to 1W input power handling at control voltages of 0/+3V. This switch maintains a 2dB or less insertion loss and greater than 40dB isolation at 40GHz, making it ideal for high-isolation switching applications across defense and commercial platforms. The QPC0542 is offered in a 2.25mm x 2.25mm Flip-Chipon laminate-based package. The package and minimal DC power consumption allows for easy system integration.Features
- 0.02GHz to 50GHz frequency range
- <2dB typical insertion loss at 40GHz
- ≤1W power handling
- 40dB typical isolation at 40GHz
- >15dB return loss
- 58dBm IIP3
- 32dBm IP0.1dB
- +0/3V control voltages
- <50ns switching time
- <66ns RF settling time
- Reflective switch
- -40°C to +105°C temperature range
- OVM QFN package, 2.25mm2 x 0.92mm dimensions
- Lead-free, Halogen-free, and RoHS-compliant
Applications
- Defense and aerospace
- Electronic warfare
- Communications
- Test and measurement
Functional Block Diagram
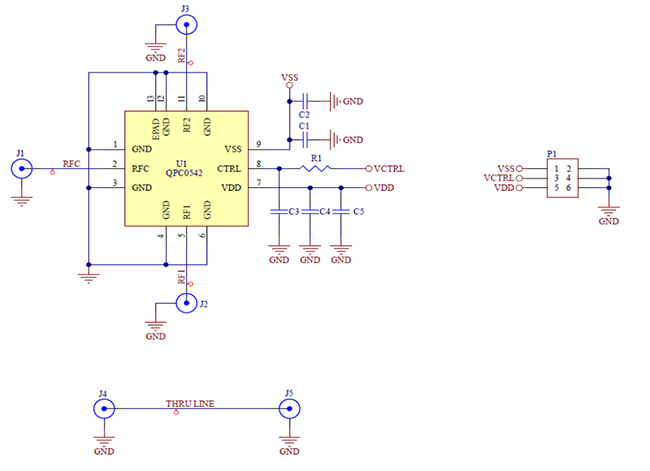
Application Circuit
Related Development Tool
Đã phát hành: 2024-01-25
| Đã cập nhật: 2024-10-31
