Qorvo QPL1163EVB Evaluation Boards
Qorvo QPL1163EVB Evaluation Boards evaluates the performance of the QPL1163 GaAs pHEMT 75Ohm differential amplifier IC. The Qorvo QPL1163EVB provides a convenient platform to test and optimize the performance of the QPL1163 in real-world scenarios. The board is an essential tool to harness the full potential of the QPL1163 amplifier IC.Features
- Convenient platform for evaluating and testing the QPL1163
- 5-1218MHz operating bandwidth
- 19dB of gain
- Differential push-pull topology
- Essential tool for optimizing system performance
- User-friendly design and interface
- Onboard power supply and signal routing
- Compact and portable form factor
Applications
- DOCSIS downstream and upstream
- Low-noise balanced amplification
- Wireless communications systems
- CATV network infrastructure
- Broadband data transmission
- Fiber optic systems
- Test and measurement equipment
- Semiconductor testing and characterization
- Radiofrequency (RF) and microwave systems
- Professional audio and video applications
- Scientific research and experimentation
- Aerospace and defense systems
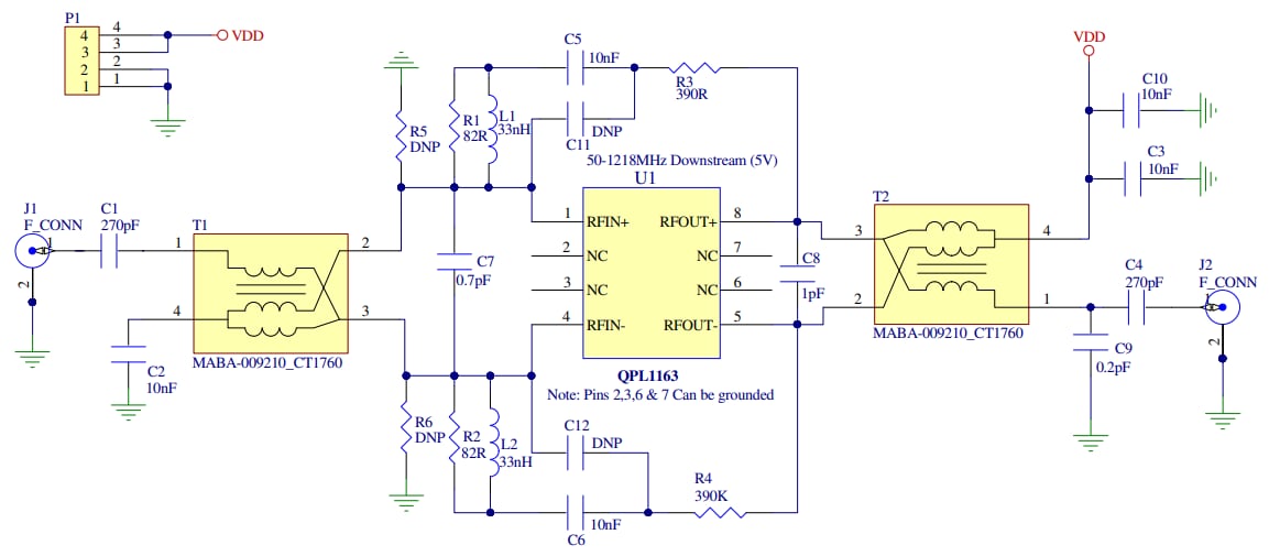
Schematic
Đã phát hành: 2023-02-01
| Đã cập nhật: 2023-08-02
