Renesas Electronics ISL91108 High-Efficiency Buck-Boost Regulators
Renesas Electronics ISL91108 High-Efficiency Buck-Boost Regulators are highly-integrated buck-boost switching regulators that accept input voltages either above or below the regulated output voltage. Unlike other buck-boost regulators, ISL91108 automatically transitions between operating modes without significant output disturbance. The devices are capable of delivering up to 2.7A output current (PVIN = 3V, VOUT = 3.3V), and provides excellent efficiency due to their fully synchronous 4-switch architecture. No-load quiescent current of only 27.5μA also optimizes efficiency under light-load conditions. Forced PWM and/or synchronization to an external clock may also be selected for noise-sensitive applications. The Renesas / Intersil ISL91108 High-Efficiency Buck-Boost Regulators are designed for standalone applications and support a 3.3V fixed output voltage or variable output voltages with an external resistor divider. Output voltages as low as 1V or as high as 5.2V are supported using an external resistor divider.Features
- Accepts input voltages above or below the regulated output voltage
- Automatic and seamless transitions between buck and boost modes
- 1.8V to 5.5V input voltage range
- Up to 1.5A (PVIN = 3V, VOUT = 3.3V) output current
- Up to 2.7A (PVIN = 3V, VOUT = 3.3V, tON<600μs, t = 4.6ms) burst current
- Up to 95% high efficiency
- 27.5μA quiescent current maximizes light load efficiency
- 2.6MHz switching frequency minimizes external component size
- Selectable forced PWM mode and external synchronization
- Fully protected for short-circuit, over-temperature, and under-voltage
- Small 2.34mm x 1.72mm WLCSP
Applications
- Smartphones and tablets
- Wireless communication devices
- 2G/3G/4G power amplifiers
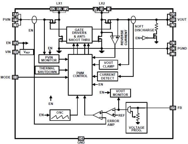
Block Diagram
Đã phát hành: 2014-05-30
| Đã cập nhật: 2022-03-11
