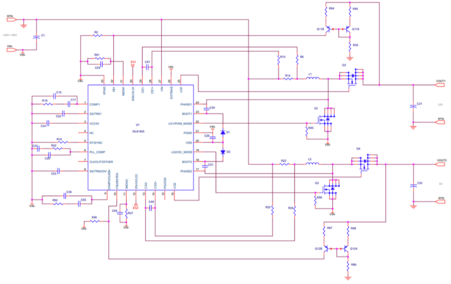
Renesas Electronics ISL81805EVAL3Z Dual-Output Evaluation Board
Renesas Electronics ISL81805EVAL3Z Dual-Output Evaluation Board is designed for negative-to-positive voltage conversion and high-output voltage applications. The ISL81805EVAL3Z features the ISL81805, which is an 80V high voltage, dual synchronous boost controller that offers external soft-start and independent enablefunctions with integrated UV/OV/OC/OT protection. A programmable switching frequency (ranging from 100kHz to 1MHz) helps optimize the inductor size as the strong gate driver delivers up to 20A for each output.Features
- Negative-to-positive voltage conversion
- Wide -36V to -60V input range
- Programmable soft-start
- Optional DEM/PWM operation
- Supports pre-bias output with soft-start
- Optional input/output constant current OCP protection
- PGOOD indicator
- OVP, OTP, and UVP protection
Applications
- Telecommunications
- Servers and data centers
- Automotive electronics
- Industrial equipment
- Power systems
Block Diagram
Đã phát hành: 2023-12-12
| Đã cập nhật: 2024-01-08
