Renesas Electronics ISL91127IR Buck-Boost Regulator
Renesas Electronics ISL91127IR Buck-Boost Regulator is a high-current buck-boost switching regulator for systems using new battery chemistries. It ISL91127IR uses a proprietary buck-boost algorithm to maintain voltage regulation while providing excellent efficiency. This device also has a very low output voltage ripple when the input voltage is close to the output voltage. The ISL91127IR is capable of delivering at least 2A continuous output current (VOUT = 3.3V) over a battery voltage range of 2.5V to 4.35V. This maximizes the energy utilization of advanced single-cell Li-ion battery chemistries that have significant capacity left at voltages below the system voltage. Its fully synchronous low ON-resistance, 4-switch architecture, and a low quiescent current of only 30μA optimize efficiency under all load conditions.The Renesas Electronics ISL91127IR Buck-Boost Regulator is housed in a compact 4mm x 4mm QFN-20 package ideal for space-constrained applications.
Features
- Accepts input voltages above or below the regulated output voltage
- Automatic and seamless transitions between buck and boost modes
- Input voltage range: 1.8V to 5.5V
- Output current: up to 2A (PVIN = 2.5V, VOUT = 3.3V)
- High efficiency: up to 96%
- 30μA quiescent current maximizes light-load efficiency
- 2.5MHz switching frequency minimizes the external component size
- Fully protected for short-circuit, over-temperature, and under-voltage
- 4mm x 4mm QFN-20 package
Applications
- Handheld and battery-powered consumer and medical devices
- Brownout free system voltage for smartphones and tablet PCs
- Wireless communication devices
- 2G/3G/4G RF power amplifiers
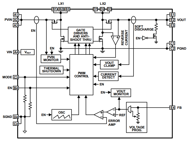
Block Diagram
Đã phát hành: 2017-03-07
| Đã cập nhật: 2022-06-20
