ROHM Semiconductor Automotive Isolated Converters
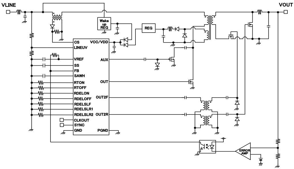
ROHM Automotive Isolated Converters are active clamps, current-mode isolated switching regulators, and PWM controllers. These converters feature built-in secondary-side drivers with synchronous rectification. The isolated automotive converters provide control outputs for driving primary-side MOSFETs and outputs with adjustable delay. This characteristic of the isolated converters can be used for driving synchronous rectifier MOSFET on the secondary side. The maximum input voltage is 20V, and the external startup regulator can be set at high voltage.Features
- Ideal for active clamp/rest forward/flyback converter
- Current-mode control with dual-mode Over-Current Protection (OCP)
- Synchronization to an external clock
- Programmable dead-time (turn-on/turn-off) between MAIN and AUX MOSFET by an external resistor
- Controlled outputs for driving primary side MOSFET
- Controlled outputs with adjustable time for driving synchronous rectifier MOSFET on secondary side (OUT2F and OUT2R pins)
- Programmable oscillator frequency and maximum duty cycle by an external resistor
- Programmable soft-start time by an external capacitor
- Programmable slope compensation by an external resistor
- Protections:
- First, over-current protection (pulse-by-pulse mode)
- Second over-current protection (HICCUP mode)
- VCC_UVLO (input under-voltage protection)
- LINE_UVLO (line under-voltage protection)
Applications
- High efficiency/large current isolated DC/DC (VINmax=100V)
- Cellular base stations
- Industrial power supplies
- Car applications
- 10W to 700W SMPS
Block Diagram
Application Circuit Diagram
Đã phát hành: 2018-03-27
| Đã cập nhật: 2023-03-06
