ROHM Semiconductor BD18336NUF-M Constant-Current Driver IC
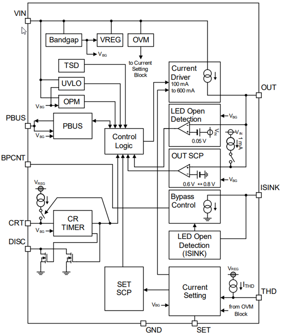
ROHM BD18336NUF-M Constant-Current Driver IC is for driving automotive LED lamps that can withstand up to 40V. The small-size package is suitable for use in socket LED driver applications. The BD18336NUF-M offers high reliability, with built-in functions for the thermal de-rating function, the LED open detection, the output short circuit protection, and the SET pin short circuit protection. The ROHM BD18336NUF-M also includes the over-voltage mute function, the current bypass function at reduced voltage, the output for the fault flag function, and the input for the output current OFF control signal.Features
- AEC-Q100 Grade 1 qualified
- CR timer for PWM dimming
- Thermal de-rating function (THD)
- LED open detection
- Output Short Circuit Protection (OUT SCP)
- SET pin Short Circuit Protection (SET SCP)
- Over Voltage Mute function (OVM)
- Current bypass function at reduced-voltage
- Disable LED open detection function at reduced-voltage (OPM)
- Output for fault flag/input for output current OFF control signal (PBUS)
Applications
- Automotive LED exterior lamps
- Rear lamps
- License lamps
- DRL and position lamps
- Fog lamps
- Automotive LED interior lamps
- Air conditioner lamps
- Cluster lights
- Interior illumination
Specifications
- 5.5V to 20V input voltage range
- ±5% output current accuracy
- 400mA (DC) 600mA (ON Duty: 50%) maximum output current
- -40°C to +150°C operating temperature Tj
- 3.0mm x 3.0mm x 1.0mm VSON10FV3030 package
Block Diagram
Đã phát hành: 2020-06-08
| Đã cập nhật: 2024-10-01
