ROHM Semiconductor BD2204GUL Power Supply Selector Switch IC
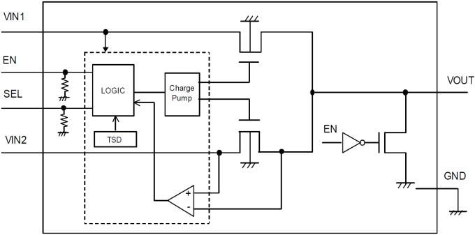
ROHM BD2204GUL Power Supply Selector Switch IC is a high side switch IC that has built-in two MOSFETs. This switch has achieved 120mΩ (Typ) on-resistance. A 3.3V power supply and 1.8V power supply for an SD memory card can be selected by the SEL terminal on the device. This device includes a built-in simultaneous-on prevention function at power switching. It includes a reverse-current protection function to prevent reverse-current from the output terminal to input terminal at power-off. A discharge circuit is also included to discharge electricity at the output terminal. Typical applications include digital cameras, digital video cameras, and SD card slots.Features
- Dual channel of low on resistance (Typ = 120mΩ)
- N-channel MOSFET built in
- 3.3V and 1.8V are chosen and an output is possible
- 0.5A Continuous Current load
- Reverse-current protection when power switch off
- Prevent VIN1 and VIN2 from simultaneous-on
- Output Discharge Circuit
- Thermal Shutdown
- Active-High Control Logic
- VCSP50L1 package
Applications
- Digital Cameras
- Digital Video Camera
- SD Card Slot
Block Diagram
Learn About
Đã phát hành: 2015-05-08
| Đã cập nhật: 2022-03-11
