ROHM Semiconductor BD61246EFV Fan Motor Drivers
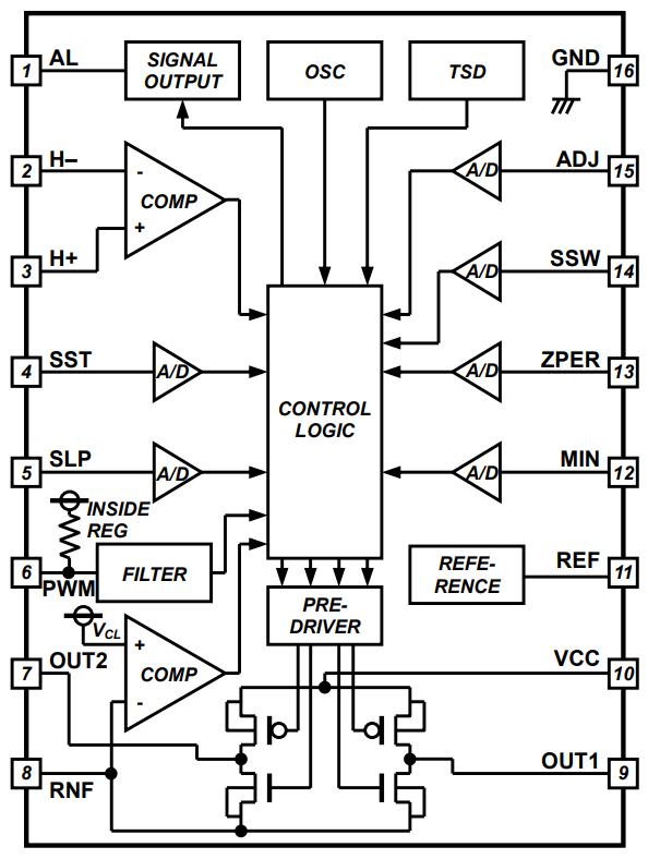
ROHM Semiconductor BD61246EFV Fan Motor Drivers are composed of H-bridge power DMOS FET. The circuit configuration is restructured, and convenience has been improved. This is achieved by reducing the external parts and simplifying the setting compared with the conventional driver. The pin is compatible with BD61245EFV (rotation speed pulse signal output).Features
- High heat radiation package
- Driver including power DMOS FET
- Speed controllable by DC/PWM input
- I/O duty slope adjust
- PWM soft switching
- Current limit
- Start duty assist
- Lock protection and automatic restart
- Quick start
- Lock alarm signal (AL) output
Block Diagram
Đã phát hành: 2022-02-01
| Đã cập nhật: 2022-03-11
