Texas Instruments TLC3555-Q1 High-Speed CMOS Timer
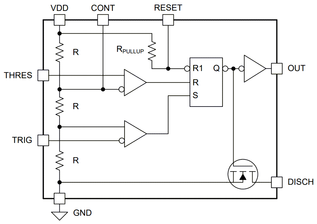
Texas Instruments TLC3555-Q1 High-Speed CMOS Timer is a monolithic timing circuit fabricated using a TI CMOS process. The timer is fully compatible with CMOS, TTL, and MOS logic and operates at frequencies to 3MHz and even beyond. The TLC3555-Q1 improves upon the existing TLC555-Q1 from both a performance and feature standpoint, with tighter specification tolerances and additional features, such as thermal shutdown and power-on reset. The trigger, threshold, and reset logic of the TLC3555-Q1 follow the same truth table as the TLC555-Q1. Set the reset pin (RESET) high for typical operation, or set the reset pin low to reset the flip-flop and force the output low. The TLC3555-Q1 features an internal pull-up resistor from RESET to VDD, which can reduce passive count and save board area.As a result of low propagation delay and rapid rise and fall times, the Texas Instruments TLC3555-Q1 supports higher-frequency astable operation than previous timers, such as the NE555 and TLC555-Q1. At a 15V supply, the TLC3555-Q1 achieves a clean square wave at 3.1MHz in TI’s conventional astable test circuit. When used as an oscillator, with the output and inputs tied together, the TLC3555-Q1 achieves an oscillatory frequency of 7.2MHz. Circuit parasitics dominate the response at high frequencies. In addition to the D package, which is pin-to-pin compatible with the TLC555-Q1, the TLC3555-Q1 is offered in a DDF package that enables concise implementations with reduced parasitics.
Features
- AEC-Q100 qualified for automotive applications
- Temperature grade 1 (–40°C to +125°C, TA)
- Functional safety-capable
- Documentation available to aid functional safety system design
- Very-low power consumption
- 1mW (typical) at VDD = 5V
- Astable operation up to 3MHz
- CMOS output capable of swinging rail to rail
- High-output-current capability
- Sink 200mA
- Source 50mA
- Output fully compatible with CMOS, TTL, and MOS logic
- Integrated RESET pull-up to VDD
- Power-on reset to known state
- Integrated thermal shutdown protection
- Single-supply operation from 1.5V to 18V
Applications
- Automotive lighting
- Vehicle instrument cluster
- Telematics
- Pulse generation
- Sequential timing
- Time delay generation
- Pulse width modulation
- Pulse position modulation
- MOSFET gate drive
Simplified Schematic
Additional Resources
Đã phát hành: 2024-08-27
| Đã cập nhật: 2025-05-15
