Diodes Incorporated AP74701Q Automotive Ideal Diode Controller

Diodes Incorporated AP74701Q Automotive Ideal Diode Controller is an AEC-Q100 qualified device that operates in conjunction with an external N-channel MOSFET as an ideal diode for minimum loss reverse-polarity protection with a 20mV forward voltage drop. The SOT28-packaged AP74701Q is suitable for input protection of 12V automotive systems. The 3.2V input voltage support is particularly well-suited for severe cold crank requirements in automotive systems.

The Diodes Inc. AP74701Q controls the GATE of the MOSFET to regulate the forward voltage drop at 20mV. The regulation scheme enables immediate turn-off of the MOSFET during a reverse current event and ensures zero DC reverse current flow. Immediate response (<0.75μs) to reverse current blocking makes the device suitable for systems with output voltage hold-up requirements during ISO7637 pulse testing and power fail/input micro-short conditions. The AP74701Q provides a built-in VDS clamp feature that enables users to achieve a "TVS-less" input polarity protection solution that is also cost-effective.

The AP74701Q controller features a charge pump gate drive for an external N-channel MOSFET. With the enable pin low, the controller is off and draws approximately 1μA of current.

Features

  • 3.2V to 65V input voltage range, 3.9V startup
  • -33V reverse-battery voltage
  • Charge pump for external N-channel power MOSFET
  • 20mV anode-to-cathode forward voltage drop control
  • Low 1µA shutdown current when disabled
  • Low 80µA quiescent current when enabled
  • Fast <0.75µs reverse current block response time
  • 2.3A peak gate turn-off current
  • Active high operation
  • Integrated battery voltage monitoring switch (SW)
  • 8-pin SOT28 package
  • ESD protection
    • 2kV Human Body Model (HBM)
    • 750V Charged-Device Model (CDM)
  • Meets Automotive ISO7637 transient requirements without additional input TVS diodes (TVS less)
  • AEC-Q100 qualification compliance with Device Temperature Grade 1 (-40°C to +125°C ambient operating temperature range)
  • Lead-free and RoHS-compliant
  • Halogen and antimony-free, Green device
  • AEC-Q100 qualified, PPAP capable, and manufactured in IATF 16949-certified facilities

Applications

  • Automotive infotainment systems
    • Head units
    • Telematics
    • Control units
  • Automotive ADAS systems (cameras)
  • Active power o-ring for redundant power
  • Power of industrial automation such as PLC
  • Enterprise power supplies

Videos

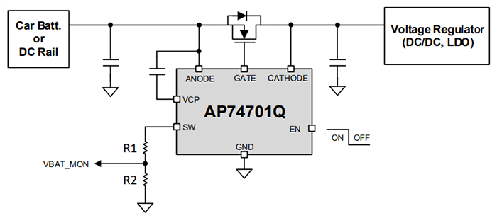
Typical Application Circuit

Application Circuit Diagram - Diodes Incorporated AP74701Q Automotive Ideal Diode Controller

Block Diagram

Block Diagram - Diodes Incorporated AP74701Q Automotive Ideal Diode Controller
Đã phát hành: 2025-03-17 | Đã cập nhật: 2025-08-19